Ghostn — Sun Anomaly & Summer Hat by Justin CapiliGhostn — Sun Anomaly & Summer Hat by Justin Capili

Ghostn — Sun Anomaly & Summer Hat

Justin Capili

Justin Capili

Ghostn - Sun Anomaly & Summer Hat

Project Overview

Client/ Brand: Ghostn

Year: 2025

My Role: Creative Direction, Product & Graphic Design, Writing, Motion Design, Video Editing

Brief: The Sun Anomaly & Summer Hat project centers on expanding Ghostn's in-world mythos by connecting a narrative anomalous event (SA-01) to a tangible product: a summer hat with unexpected resilience during the catastrophic Sun Anomaly. This approach blends speculative world-building with product design and content execution.
Goal: Translate a fictional environmental phenomenon aka the Sun Anomaly into narrative context for a product release, using original writing, lore-driven visuals, and motion content to deepen audience engagement with the Ghostn universe and emphasize the hat's unique fictional properties.

Key Deliverables

Modular summer hat designed with narrative context tied to SA‑01 resilience — visually aligned with the anomaly’s environmental effects. 
Short-form motion content presenting the connection between the anomaly’s effects and the summer hat in the Ghostn aesthetic which combines internet horror and classified visuals. This video serves to blend original writing, motion design, and product reveal.
Stylized try-on photos meant to play on the distortion typically seen in analog horror series on YouTube and providing a new take on a faceless model.
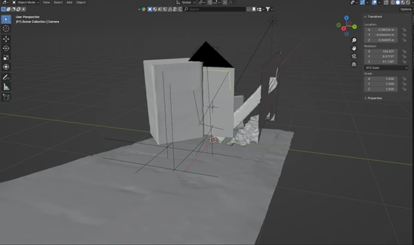
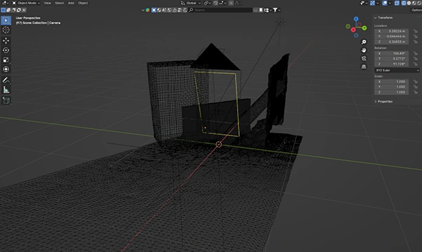
Process shots for the composite shot at the end of the video. The live action was rotoscoped from a clip I filmed from my iPhone in my room.
Reels to tease the product, reveal lore, and announce the release within the context of the in-universe event.

Closing Notes

This project demonstrates how storytelling, speculative world-building, product design, and motion content can elevate a product release into an immersive narrative experience. If you're interested in narrative-driven branding, integrated lore strategies, or multidisciplinary creative direction, let's connect.
Like this project

Posted Jan 21, 2026

The Sun Anomaly & Summer Hat links a speculative event to a tangible Ghostn item. Led creative direction, lore, design, and motion for an immersive experience