Claims Process Optimization & Data Visualization by Priscilla OluwatobiClaims Process Optimization & Data Visualization by Priscilla Oluwatobi

Claims Process Optimization & Data Visualization

Priscilla Oluwatobi

Priscilla Oluwatobi

🏦 Insurance Case Study: Claims Process Optimization & Data Visualization

Overview The goal of this project was to enhance claims management efficiency and transparency for a mid-sized insurance company. The organization faced recurring delays in claims processing, inconsistent data reporting, and poor visibility into agent performance. The objective was to streamline the workflow, establish accurate data tracking, and develop a unified dashboard for real-time monitoring.
Process
Requirement Gathering: Collaborated with key stakeholders — claims officers, underwriters, and management — to identify workflow bottlenecks and performance KPIs.
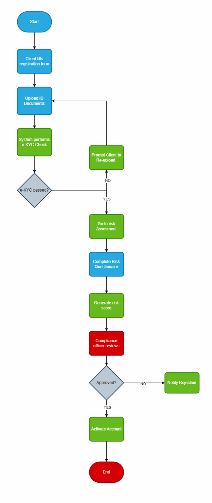
Process Documentation: Developed detailed As-Is and To-Be process flow diagrams to capture the transformation path.
Data Preparation: Consolidated and cleaned claims and customer data in Excel and Power Query for consistency.
Wireframing & Design: Created mockups of the claims dashboard layout using Balsamiq to visualize insights flow.
Dashboard Development: Built a Power BI dashboard that visualized metrics such as average claim processing time, approval rates, and customer satisfaction trends.
Insight Reporting: Delivered actionable recommendations to improve process automation and reduce turnaround time.
Deliverables
Process Documentation (As-Is/To-Be models)
Claims Management Wireframe
Power BI Dashboard
KPI Tracking Sheet
Final Report & Recommendations
Impact The optimized claims process and data dashboard enabled management to reduce average claim processing time by 20%, increased team accountability, and improved customer experience through faster, data-backed decision-making.
Tools Used Power BI · Excel · Power Query · Balsamiq · Lucidchart
Like this project

Posted Nov 13, 2025

Enhanced claims management efficiency for an insurance company with a Power BI dashboard.