Pharmaceutical Industry Data-Driven Process Optimization by Priscilla OluwatobiPharmaceutical Industry Data-Driven Process Optimization by Priscilla Oluwatobi

Pharmaceutical Industry Data-Driven Process Optimization

Priscilla Oluwatobi

Priscilla Oluwatobi

💊 Pharmaceutical Industry Case Study: Data-Driven Process Optimization

Overview This project focused on improving data visibility and decision-making in a pharmaceutical company’s production and quality control departments. The goal was to identify inefficiencies, streamline workflows, and visualize performance metrics for better strategic planning.
Process
Requirement Gathering – Conducted stakeholder analysis to understand departmental goals and pain points.
Business Documentation – Created a detailed Business Requirements Document (BRD) outlining current vs. desired state.
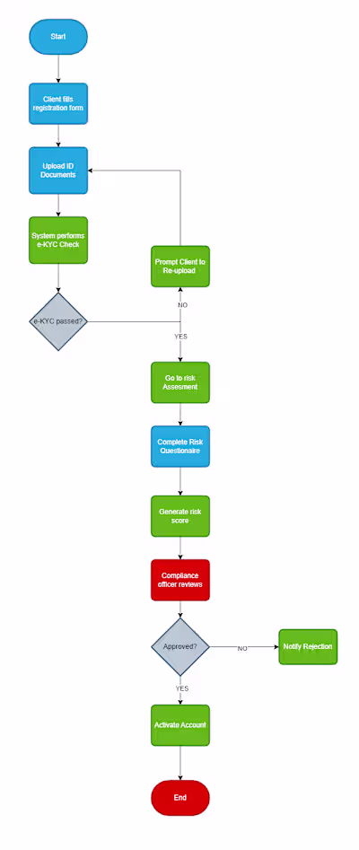
Process Mapping – Developed end-to-end process flow diagrams (BPMN, DFD) to visualize workflows.
Wireframing & Mockups – Designed intuitive dashboard layouts using Balsamiq and Lucidchart for better UI visualization.
Data Preparation & Analysis – Cleaned and transformed operational data using Excel and Power Query for modeling.
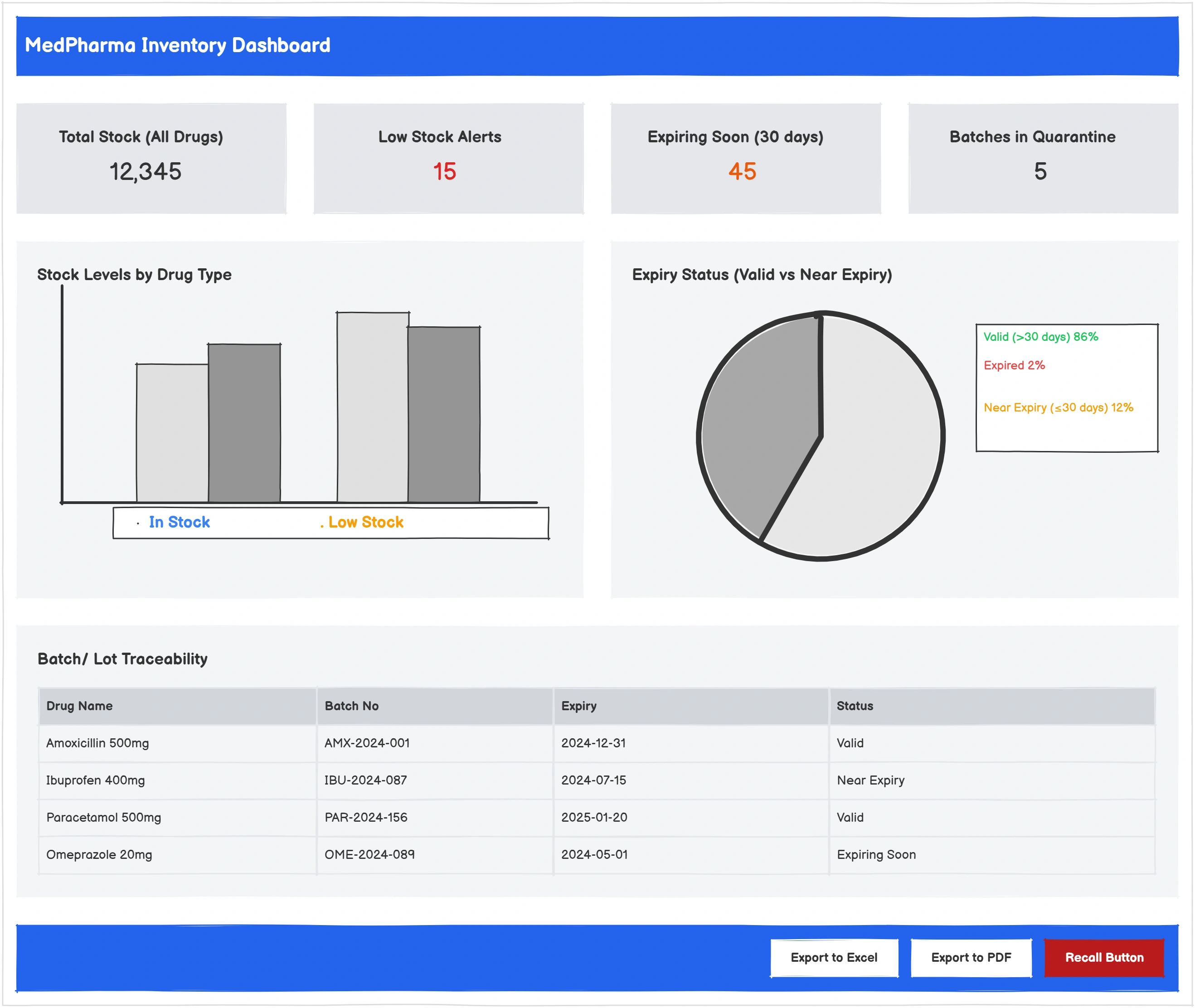
Dashboard Development – Built interactive Power BI dashboards for performance tracking, KPI monitoring, and root-cause insights.
Documentation & Reporting – Compiled the final report detailing business insights, bottleneck areas, and optimization recommendations.
Deliverables
Business Requirements Document (BRD)
BPMN & DFD process diagrams
4 wireframes and mockup screens
Excel data model & Power BI dashboard
Final summary presentation (insights + recommendations)
Outcome The dashboard enabled the management team to monitor production delays, quality control metrics, and inventory performance in real time — leading to a 15% reduction in process delays and improved collaboration between teams.
Tools Used
Microsoft Excel
Power BI
Lucidchart
Balsamiq
Like this project

Posted Nov 13, 2025

Optimized data visibility and decision-making in pharmaceutical production and quality control.