PlantLife – Smart Plant Care App Product Design by Archna DosijaPlantLife – Smart Plant Care App Product Design by Archna Dosija

PlantLife – Smart Plant Care App Product Design

Archna Dosija

Archna Dosija

Like this project

Posted May 8, 2024

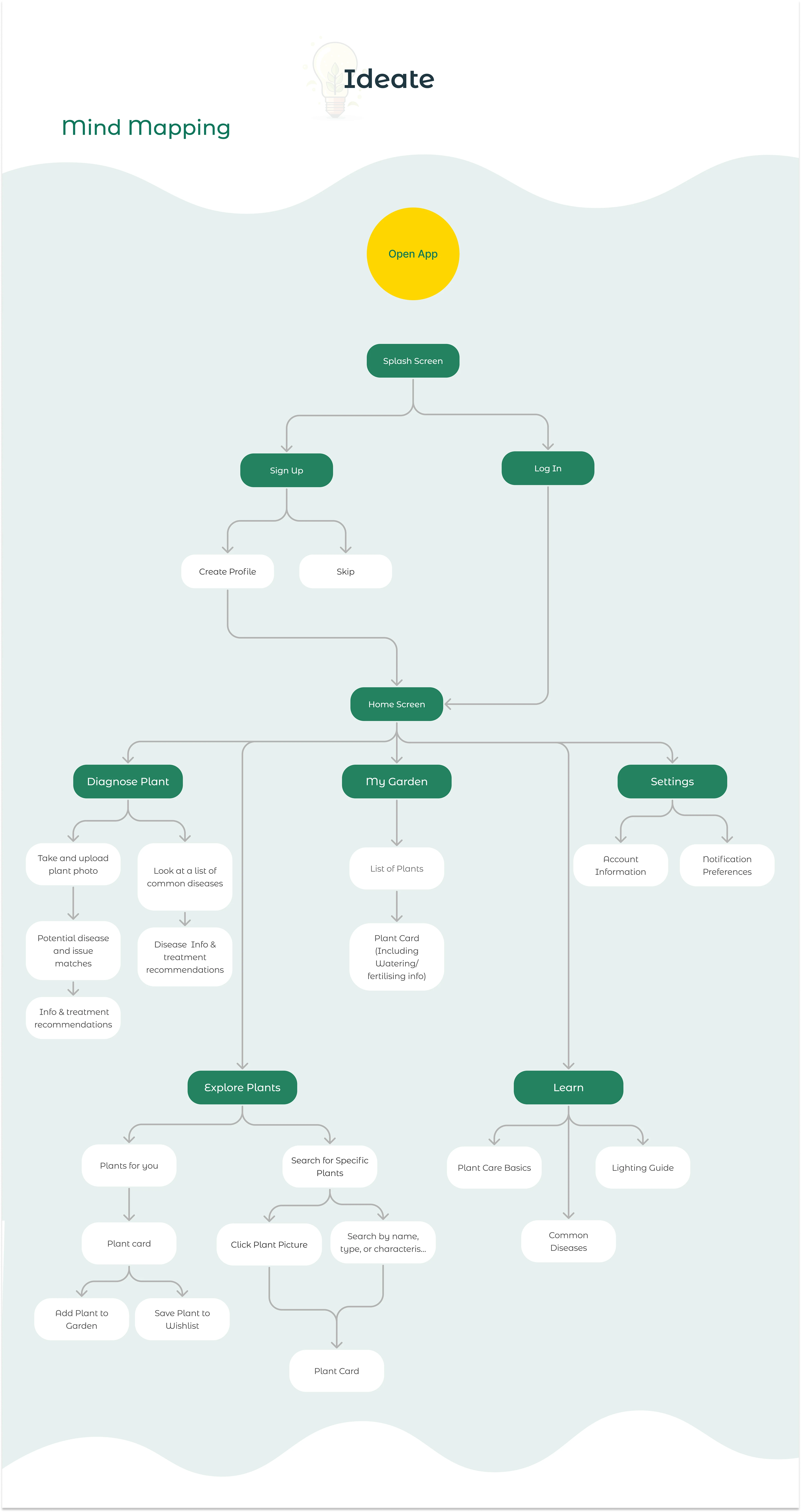
Dive into the creation of "Plant Life" App from User Research to complete User Interface Design. This helps users easily take care of their plants with me.