Health and Wellness Application for Thrive Tribe

Mary Macera

Background
Unique, all-in-one health and fitness app that gives users a personalized approach by being matched with their own personal trainer and nutritionist. The users are also given a wide range of tools to help them in achieving their goals with an emphasis on mental and emotion health. Last, the users will experience added benefits of being able to connect and communicate with a community to grow with and share their stories.
Role: UX Researcher and UI Designer Duration: 12 Weeks
Objective: Create a health and wellness application

The Problem

Many people are given the same workout and nutrional plan although their fitness goals, body weight, and sizes are different. In return, this causes frustration, stress, and low self-esteem on why they are not reaching their fitness goals.

The Research Goal

Upon entering the research phase, my goal was to understand what users prioritized the most in their wellness journey. I also wanted to learn about what kept users motivated and excited so I could create a product that would have everlasting benefits customized to their specific goals, needs, and restrictions.

The Interviews

I interviewed 5 people in-person between the ages of 18-50 with different levels of interests in health and fitness.

The Results

Pain Points
·    Inaccurate data from calorie tracking
·    Hard to navigate apps.
·    Body dysmorphia from counting calories.
·    Lack of personalization
User’s Needs
·    Trial-based subscriptions with alerts when the trial will end.
·    Easy, comprehensive content
·    Community support
·    Personalized approach
·    Videos/live approach to (not reading endlessly)
·    Stress management/Meditation practices
·    Personal trainer and nutritionist for the specific goals
·    Tracking food macros/micros/water intake
All participants agreed that stress management and meditation practices are very important and having a personalized approach to health and wellness is extremely valued. This includes personal trainers and nutritionists based on their specific needs/goals/restrictions.

Competitor Analysis

After conducting my user interviews and finding common paint points, I wanted to explore other platforms and uncover what users are experiencing. I wanted to gain insight on their strengths and weaknesses, and what each platform has to offer.
Once I identified their strengths and weaknesses and what they all offered differently, I was then able to create a list of features and services that I felt like could better serve the users.
The research concluded to me that creating an all-in-one health app would not only stand out expediently but would also emphasize the importance of a personalized approach.

User Personas

I wanted to create user personas to create a more intuitive, user-friendly design that resonate with the target audience. By designing with the specific user needs in mind, I can create experiences that are more relevant, engaging, and satisfying for the users.

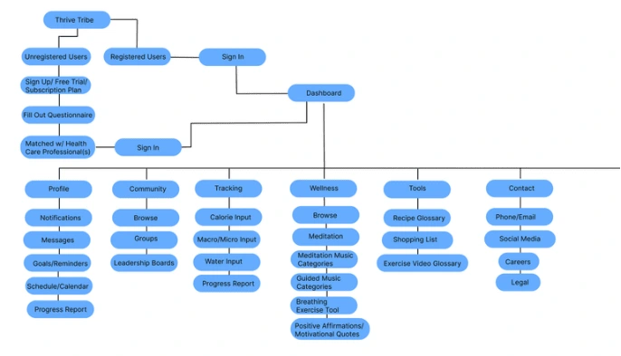
Mapping Out Solutions

I mapped out every page and the paths that the users would navigate through depending on which tasks they wanted to complete.
The importance of creating this sitemap is to organize content, improve navigation, and ultimately deliver a more user-friendly and effective design.

Task Flow

I created an outline for a very straightforward and effortless sign-up entry process, with the navigation of the dashboard/home page included.
This would ensure that when creating the wireframes, I had a clear vision of the set of the necessary functions and pages.

User Flow

I created the user flow for the signup and login process as well as navigating through the community chat feature.
This created an emphasis on the importance of establishing a highly structured community platform.

Wireframing

Low-Fidelty

I wanted a very straightforward and easy process to give the users a stress-free experience. I also wanted to give the users a peace of mind with a since of security in regard to their account information and full transparency of the subscription and payment process.

Mid-Fidelty

My goal for the mid-fidelity wireframe was to refine the structure, functionality, and layout of the product before creating a high-fidelity wireframe. This helped me a lot so that I easily make adjustments before committing to a high-fidelity visual design.

Brand Creation and Visual Design

Identifying The Brand Values

Thrive Tribe is an all-in-one health and wellness app for users to be able to receive professional support with a wide variety of tools to help them reach their fitness goals. Thrive Tribe also believes in community support and connecting with like-minded individuals in order for users to gain confidence and establish life-long friendships. The sole purpose of Thrive Tribe is to help users in all areas of their health and wellness goals with exceptional guidance and support so that users can experience a sense of belonging, hope, trust, empowerment, and community.

The Style Tile

I wanted to create a color pallet that empathized energy, optimism, warmth, new-beginnings, and growth. I did this by choosing colors that I would see a lot in nature.
After trying out a couple of sans-serifs fonts, I chose the Source Serif Pro and Average Sans fonts since it is very legible without being distracting. I also chose those fonts as they bring a since of fun but also productive.

High-Fidelty

This was a seemliness easy process, so I just made a few adjustments based on the feedback of peers and mentor.
I incorporated everything that I wanted the app to include and made sure to be as inclusive as possible.

Usability Testing

The metrics of success when proceeding with the usability testing was to see if the participants could easily navigate through the website with ease in a timely manner and could complete each task with minimal frustration and/or confusion.

The Results

All users were able to complete the tasks in a timely manner and was able to complete each task effortlessly. However, all of them made suggestions on correcting grammatical errors and wording of the script so adjustments were made quickly.

Reflections

This was a fun project that I was very passionate about. I am an health advocate and someone who likes to workout a lot! I also really enjoyed gathering participants from my local gym to hear their insights and what they do and don't want in an all-in-one health and wellness application. My greatest challenges were time constraints and overthinking. I constantly kept asking myself if I was adding too much but with the confirmation of the success results, I knew I did a great job! With everything being said, I also loved that I challenged myself to create a very elaborate health and wellness application that incorporated a lot of features and pages. I really wanted to emphasize that health and wellness is about creating balance in all areas of your life mentally, physically, and emotionally.
My greatest lessons from this project were to remain consistent with all of my content and to also enlarge text in certain areas for more legibility. I also learned that people really love groups and being able to chat and compete with fellow users. I also learned how to expand my mind even more and think of various features I have seen over the years to incorporate more convenience and satisfaction for the users.
Like this project

Posted Feb 26, 2024

Unique, all-in-one health and fitness app that gives users a personalized approach by being matched with their own personal trainer and nutritionist.

Adding a Automated Chat Feature to Fairy Secrets
Adding a Automated Chat Feature to Fairy Secrets
End to End Application for Canine Connections
End to End Application for Canine Connections
Dig it Out Wellness
Dig it Out Wellness
Additional Work
Additional Work

Join 50k+ companies and 1M+ independents

Contra Logo

© 2025 Contra.Work Inc