Yudha Hartono's Work | Contra
Work by Yudha Hartono
Sign Up
Post a job
Sign Up
Log In
Yudha Hartono
Automating Data Excellence: ETL, Engineering, Viz
Message
Follow
Ready for work
Yudha is ready for their next project!
Jakarta, Indonesia
Work
Services
About
Jakarta, Indonesia
0
Automation Engineering
0
8
0
Interactive Sales Dashboard Using Power BI
0
20
0
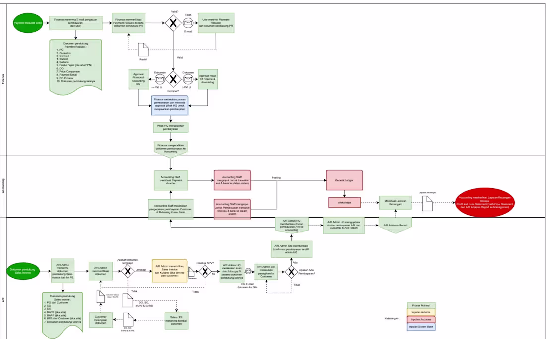
Optimized Business Process and ETL Pipeline for Finance Data
0
2
Challenges
Morphic Workflows
Zo Computer Challenge
Anything Ship & Sell Remixathon
Impossible UI with Rive
Runway $100k Big Pitch Challenge
Challenges
Morphic Workflows
Zo Computer Challenge
Anything Ship & Sell Remixathon
Impossible UI with Rive
Runway $100k Big Pitch Challenge