Automation Engineering

Yudha Hartono

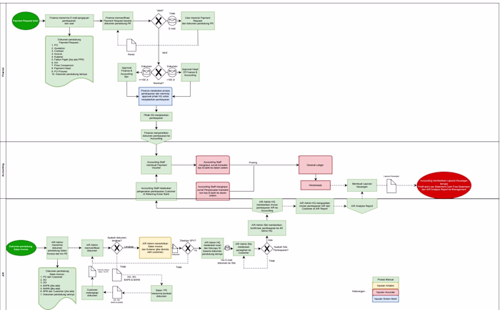
It is clear, that a data processing part could be a nightmare for the company with a bunch of important data. Not only does it take forever to process the data manually, but also it doesn't have any guarantee to ensure the data is accurate and clean. This kind of problem is the reason, why my clients love to hire me as someone to help them. Because Automation is important, but also challenging for someone with no technical knowledge.

Other Automation Tools That I Have Used

VBA
Like this project

Posted Jun 1, 2024

A Project that focuses on Automation through Data Processing, that is up to 1 GB big

Interactive Sales Dashboard Using Power BI
Interactive Sales Dashboard Using Power BI
Optimized Business Process and ETL Pipeline for Finance Data
Optimized Business Process and ETL Pipeline for Finance Data

Join 50k+ companies and 1M+ independents

Contra Logo

© 2025 Contra.Work Inc