Government Projects Oversight App by Sylviamary EzeakorGovernment Projects Oversight App by Sylviamary Ezeakor

Government Projects Oversight App

Sylviamary Ezeakor

Sylviamary Ezeakor

Problem Statement

In a large country like Nigeria, Government projects assigned to Contractors and Meter Installations need to be under supervision to ensure they are fully done and deadlines are met

Solution

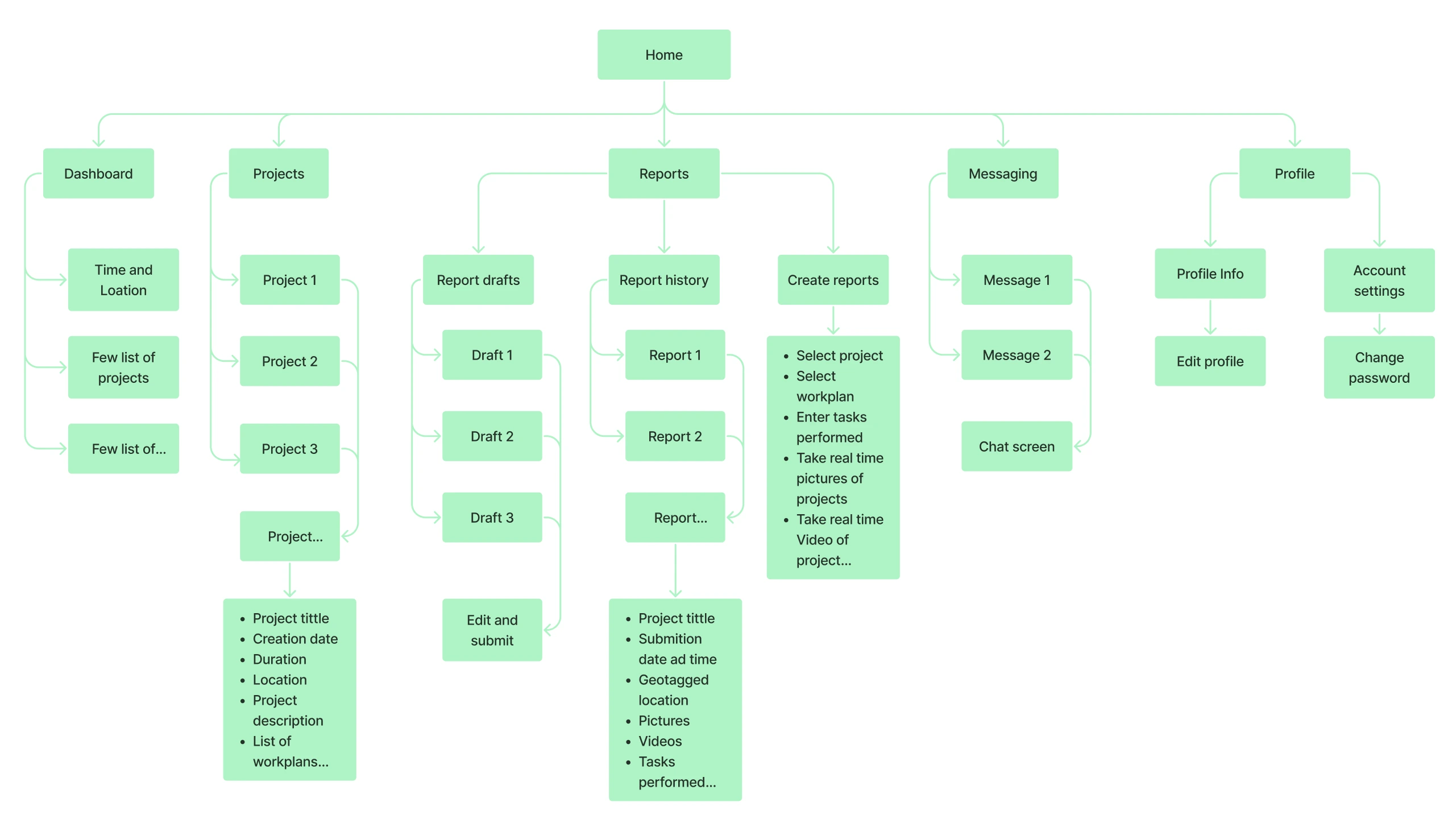
This App is designed to follow up the progress of each projects. The Contractor and Meter Installers are expected to give reports on the completion of each workplan of a project and successfully installed meters respectively through pictures and videos of the project which are geo-tagged to the field location.
Like this project

Posted Feb 12, 2026

Developed app for monitoring government projects and meter installations in Nigeria.