AI-Supported Conflict Resolution Platform Development by Ashley ThenAI-Supported Conflict Resolution Platform Development by Ashley Then

AI-Supported Conflict Resolution Platform Development

Ashley Then

Ashley Then

AI-Supported Conflict Resolution

Focused on developing a comprehensive platform to streamline and manage workplace conflict resolution through different meeting categories, supporting both AI-driven guidance and human mediation.
BRIEF

The Emprint Lab is a platform designed to streamline workplace conflict resolution through structured meetings, AI guidance, and transparent communication.

Emprint Lab’s mission is to equip individuals and teams with a streamlined process to manage disputes, encourage open communication, and guarantee that everyone engaged possesses the resources and backing essential to settle problems proficiently. By providing a platform that accommodates different levels of disagreement, the goal is to cultivate a constructive and effective work environment.

What We Accomplished

MY CONTRIBUTIONS
As the UX/UI design lead, I guided the team through an iterative design process and collaborated with stakeholders to refine the system’s vision. My contributions included conducting a heuristic analysis, updating workflows, creating low-fidelity wireframes, and integrating AI-driven features to enhance usability and effectiveness.
PROBLEM

The Complexity of Managing Workplace Challenges Fairly

Unstructured conflict resolution leads to miscommunication, unproductive meetings, and emotional tension. Organizations need a clear framework to address challenges fairly and transparently.
THE GOAL

Addressing the challenges of workplace conflict resolution

Create a structured, AI-supported platform that categorizes conflict types, guides resolution, and fosters open communication while minimizing bias.
ANALYSIS

Heuristic Analysis

Before redesigning the system, we conducted a thorough review of the previous design to identify its strengths and weaknesses. This evaluation focused on interaction, usability, and overall user experience to ensure a comprehensive understanding of the existing system’s challenges.
Main Issues Identified:
RESEARCH

Uncovering Gaps in Workplace Conflict Resolution

Our research centered on understanding the needs of small businesses and startups in managing workplace communication. We explored competitive strategies, user pain points, and AI capabilities to uncover opportunities for a seamless, efficient system that enhances collaboration and clarity.

Key Takeaways: User and Market Insights

The research revealed clear patterns in user needs, market trends, and system weaknesses. By synthesizing findings from competitive analysis, AI research, and user interviews, several recurring themes emerged:
Limited tools addressing consistent communication and follow-up in workplace settings.
A strong desire for transparency and personalization in AI-driven tools to foster user trust.
The need for seamless integration and simplicity in workflows for small and remote teams.
These insights posed critical questions:

How might we streamline meeting management to enhance focus and provide actionable insights?

How might we leverage AI to foster trust by improving collaboration and ensuring transparency?

How might we foster open communication to ensure employees and managers feel heard and understood?

To further ground these insights in practical application, we developed user stories based on the research findings:
DESIGN

Designing for Clarity and Transparency

Guided by user insights from research, we identified three core design areas to address their needs and align with stakeholder priorities.
1

Informing Users About Meeting Details

Providing a clear overview of meeting participants—especially when mediators are involved—and equipping users with information about available tools to enhance collaboration and decision-making.
2

Ensuring Transparency and Guidance for AI Features

Delivering detailed explanations and contextual guidance on how AI is integrated into the system, ensuring users understand its functionality and benefits.
3

Facilitating Follow-Up Actions

Introducing a structured follow-up system to help users track the resolution of issues, ensuring that problems are addressed or guiding users toward the next steps when necessary.
These design priorities aim to enhance usability, improve communication, and create a seamless experience for users navigating conflict resolution scenarios.

Reimagining the Design Through Research-Driven Iteration

I focused on refining the existing design by integrating research insights, enhancing key interactions, and streamlining workflows to align with user needs and stakeholder priorities. This iterative approach improved the system’s strengths while addressing critical gaps for a smoother, more intuitive user experience.

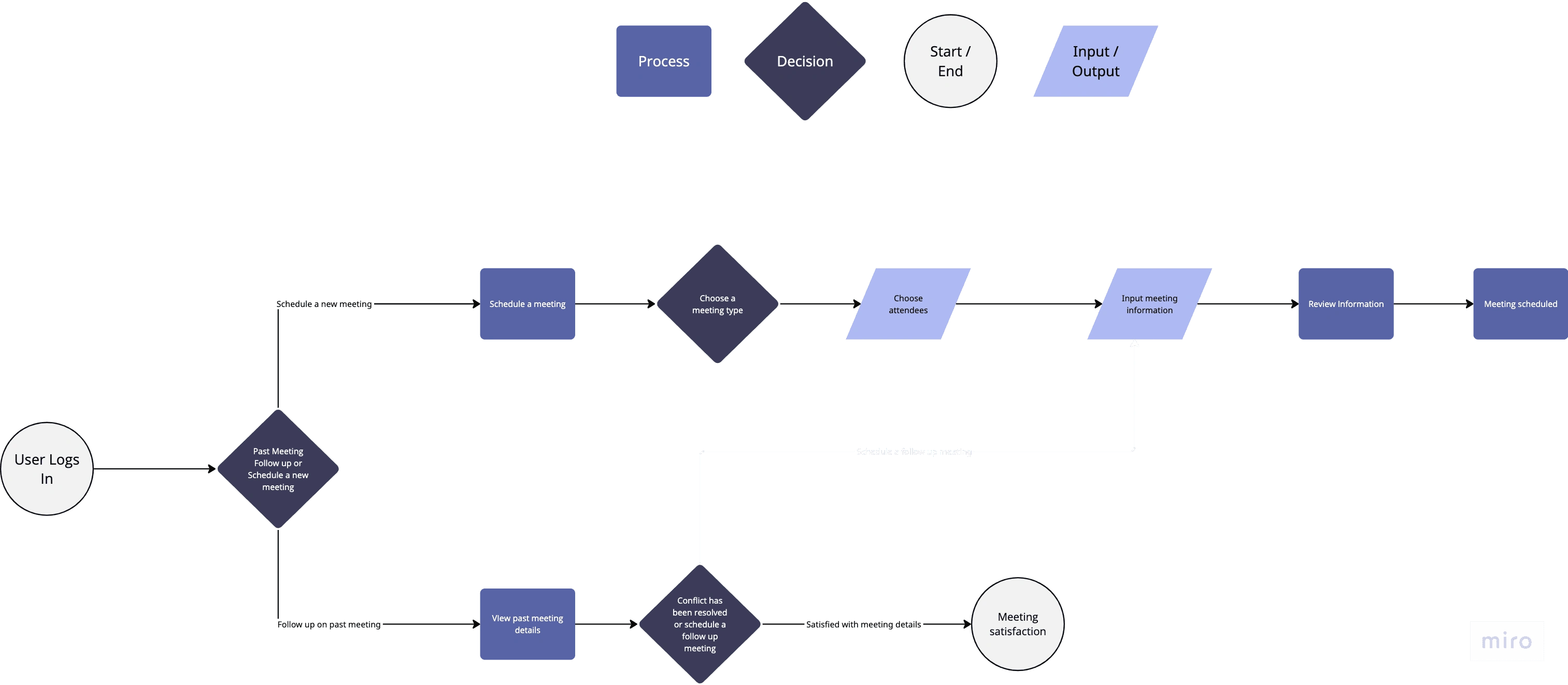
Designing Flows That Prioritize User Needs

We focused on refining the main user flows, starting with the core scheduling process and the meeting experience, while introducing a follow-up flow to address post-meeting needs. Designed for efficiency and clarity, these flows aligned with research findings to provide users with intuitive, actionable steps for scheduling, participating in, and following up on meetings.

Understanding User Interaction and Experience through Testing

With our first prototype ready, we focused on gathering feedback on the core user flows: the scheduling process, AI integration, and follow-up flow. We aimed to understand:
How users interacted with these features, drawing insights from how they experienced similar situations in other systems.
Whether the design was clear and efficient, and if users felt informed and able to utilize all available tools.
How supported users felt in terms of follow-up and next steps, ensuring clarity in their actions.
Additionally, we sought to gain a deeper understanding of the experience for those navigating workplace conflicts, aiming to identify ways to ease their emotional and practical challenges throughout the process.
Key Takeaways
The user testing revealed several key insights:
All 5 participants expressed ease and appreciation for the minimal, intuitive design and the overall aesthetic of the interface, indicating that it was visually appealing and familiar, which made it easy to locate features.
Users 3 out of 5 emphasized the need for more guidance on how to best utilize the AI, particularly within meetings and the meeting scheduling process, suggesting that clearer instructions would enhance the user experience.
Participants 2-5 highlighted their appreciation for how the design focused on their needs, whether emotional or practical, such as providing easy access to notes and other relevant materials during meetings.

Streamlined Sidebar for Better Navigation

To create a more seamless and user-friendly experience, I implemented the following changes to the original design:
Redesigned the dashboard with a cleaner, more minimal layout, reducing clutter and improving clarity. This helped users focus on key actions while ensuring consistency across the platform.

Original Design

New Design

Refined Tone and AI Integration

To enhance clarity and provide a more supportive experience, I implemented the following refinements:
These changes created a seamless and reassuring experience for users as they navigated tasks, ensuring they felt supported at every step.

Interactive Steps for Improved Focus and Clarity

To help users maintain focus and process information more effectively, I made the following refinements:
Designed meeting detail cards to provide more context about the differences between each meeting type. This design breaks down information into manageable chunks, allowing users to engage with each piece of information in a logical sequence.

Before

After

NEXT STEPS

Refining User Roles and Activity Tracking

Based on insights from user testing and research, the next step is to refine the experiences for distinct user roles, particularly for mediators. Additionally, adding features to help users track their activities and records will improve transparency and accountability across the platform.
Like this project

Posted May 20, 2025

Developed a platform for AI-supported workplace conflict resolution.