Clean Food Solutions by Elmarie WoodsClean Food Solutions by Elmarie Woods

Clean Food Solutions

Elmarie Woods

Elmarie Woods

Clean Food Solutions

End-to-end brand and Shopify build for a wellness author

The Ask

My client was launching a book and needed a website to support it. She specifically asked for a full e-commerce site with the following requirements:
Product sales
Affiliate integration
Educational content
Blog
She had a domain and a vision, but needed someone to execute them and make them a reality before her book launch.

Before Diving Into Details

I wanted to check on my client's progress and get a brief understanding of her previous work or the website she's been developing. Unfortunately, her current site had gaps. Its structure didn't support the full scope of her goals, and some fundamental accessibility issues needed fixing before we could proceed.

Some of what I found:

Low contrast on navigation text
Broken responsiveness on mobile
Keyboard navigation that skipped critical content
I documented everything and used it to inform the rebuild. Before creating anything new, I wanted to understand her vision clearly. The audit gave us a shared starting point and made space for the real creative work to begin.
Driving feasibility is one of the most important tasks to complete when revamping or building a site from scratch. We definitely want to see if the existing material is workable and needs a couple of refinements before even scratching it off.
WCAG SC 1.4.3 - Insufficient color contrast for standard text (applies to all Main menu items)
WCAG SC 1.4.3 - Insufficient color contrast for standard text (applies to all Main menu items)
WCAG SC 1.4.4 - Text does not automatically resize when changing the screen sizes to mobile and web.
WCAG SC 1.4.4 - Text does not automatically resize when changing the screen sizes to mobile and web.
 WCAG SC 1.3.1 - When using a keyboard for navigation, important information is omitted. This section, known as the hero section, communicates the website's purpose to visitors.
 WCAG SC 1.3.1 - When using a keyboard for navigation, important information is omitted. This section, known as the hero section, communicates the website's purpose to visitors.

Brand Discovery

After consulting the issues encountered on the website, we both agreed to move forward and start from scratch.
Our next steps:
Identify the brand's goals
Challenges
Visual direction
Messaging
FYI: This wasn't about picking pretty colors!
We wanted to understand what "mycotoxin-free is the new gluten-free" actually means for her audience and how to communicate it clearly.

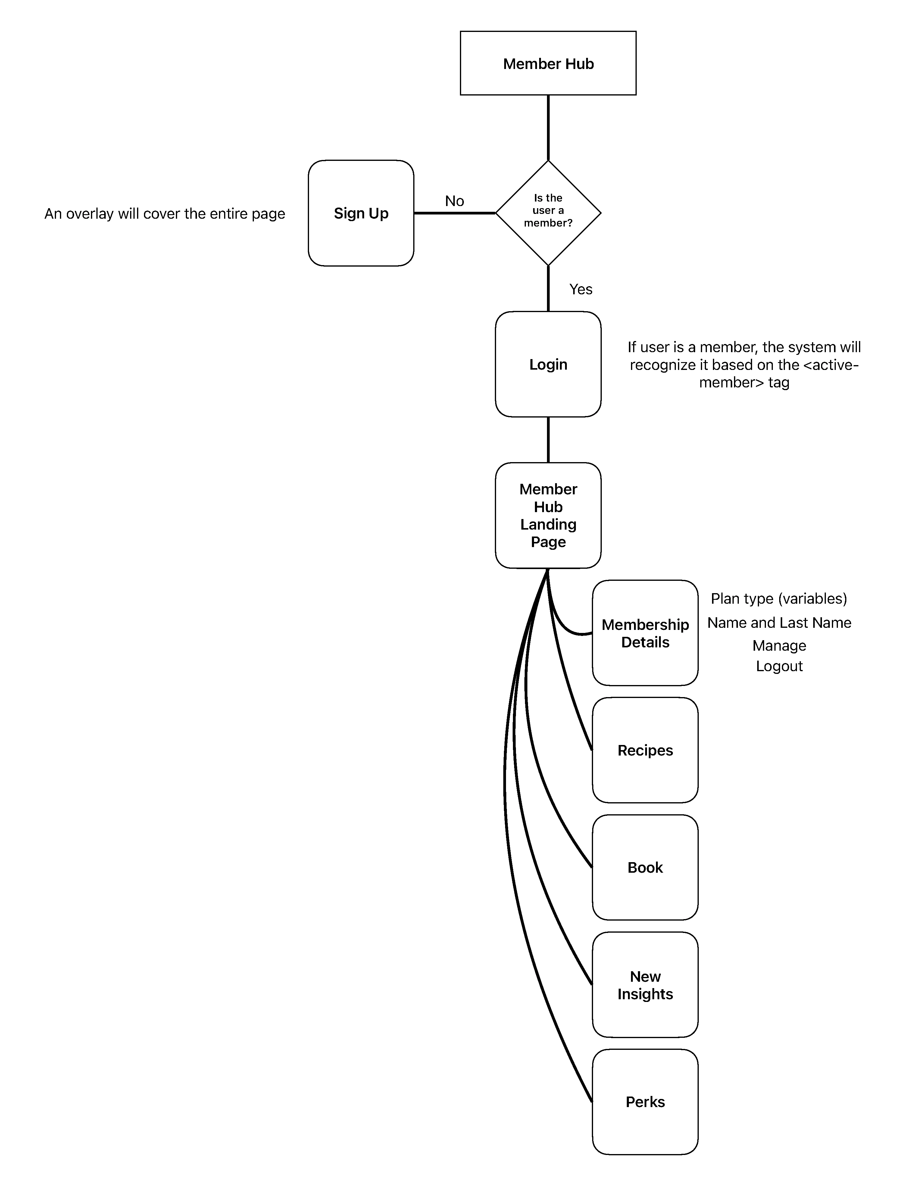
Membership Architecture

The site needed to support two user paths:
1. Public access: Homepage, partnerships, blog previews, subscription signup
2. Gated member hub: Recipes, research library, discounts, full book access (Kindle)
I built a dual-path authentication system:
Subscribe flow routes directly to product pages with pre-tagged subscription plans
Login authenticates via Shopify's customer portal for gated content access
Backend automation tags users by subscription tier (monthly vs. annual) for            segmentation and personalization
SEO noindex/noarchive walls on all subscriber pages to keep content private and unsearchable

Custom Shopify Build

Every section was built custom for her content needs. No off-the-shelf theme components. The design system integrated fully into Shopify's schema with microinteractions (hover, focus, active states), animated scrolling, and full responsiveness across mobile, tablet, and desktop.
I also built out partnership pages for 6+ food brands, integrating products and setting up affiliate structures.

Shopify Store

Preview Live Version

DNS Troubleshooting

Shopify's restrictive DNS setup blocks inbound email by default. I reverse-engineered the configuration to enable Google Workspace email reception without migrating domain ownership, bypassing Shopify's forwarding limitations and verifying deliverability through live testing.

Marketing Materials

Beyond the site, I designed a full marketing kit: logo, business cards, social media templates, and brand mockups.

Stack

Design: Figma, FigJam
Development: Shopify, Liquid, Shopify Subscriptions API
Email: Google Workspace (custom DNS config)
Tools: Canva (client logo iteration)
Midjourney

Timeline

5 weeks (Weekly review cycles from June 16 to July 25)

My Role

Strategy & Research
Accessibility audit and gap analysis
Brand discovery workshop facilitation
Content strategy and information architecture
Design
Brand identity and visual system
Wireframes and prototypes (2 rounds of iteration)
Marketing materials (business cards, social templates, mockups)
Design system integrated into Shopify schema
AI generated images
Microcopy support
Development
Custom Shopify theme build (all sections hand-coded, no templates, v0/Vercel AI support)
Membership platform architecture (dual authentication paths, gated content)
Backend automation for subscription tier tagging and user segmentation
SEO configuration (noindex walls for private content)
DNS troubleshooting and Google Workspace email integration
Partnership pages for 6+ affiliate brands
Launch & Support
Internal testing and optimization
Client training on membership management
Weekly review cycles and documentation

Outcomes

The platform is designed to:
Support a recurring revenue model via tiered subscriptions ($4.99/month minimum)
Build a community around mycotoxin-free food education and research
Drive affiliate revenue through vetted farm-to-table partnerships
Establish credibility and authority in the clean food space

Launched on December 16th, 2025 . ✨

Like this project

Posted Dec 28, 2025

Clean Food Solutions is an End-to-end brand and Shopify build for a wellness author.

Likes

0

Views

1

Timeline

Jun 16, 2025 - Jul 25, 2025