Redesigning the UX/UI Nook Mobile Experience

Hanan Khalif

OVERVIEW
Nook is a two-year e-book startup company that provides users with access to a wide range of books both locally published and public domain. After two years of being a free product and gaining a strong user base, Nook is looking to upgrade its features in order to promote users to upgrade to the paid (premium) product.
ROLE
Created improvements to the Nook user experience in order to help convert freemium users to premium. Conducted competitive research, established user flows, and created low and high-fidelity prototypes.
TIMELINE
4 weeks
The Project

About Nook

After two years, Nook has finally gained a strong user base through its free product but is now looking to upgrade its features to promote users to upgrade to the paid (premium) product.
From the project brief, I was provided with the following information:
Business goals 📈:
Create the opportunity for new users to subscribe to the premium product upon registration
Create the opportunity for returning free users to upgrade to premium through the sign-in flow as well as within the product (once signed in)
Important information from the product manager 📝:
The current sign-up flow does not have a CTA that provides users with an opportunity to subscribe to premium - nor does it have frequent CTAs throughout the app experience to promote upgrading
By creating a paid product through a user subscription fee, users can enjoy better features than the free experience - but also allow Nook to earn a profitable revenue stream
Target audience 👥:
18-24 years old
Very tech-savvy
Very budget conscious
Reading plays an important role in their daily lifestyle
Discovery

Learning from Industry Standards

To better understand the media streaming industry - especially for e-books and audiobooks, I studied 3 leading companies within the book and music industry in order to understand their approach to monetizing their product. During this, I examined their sign-up flow, as well as their conversion pushes. In addition, I compared its features and functionality to pinpoint consistencies within each app. Synthesizing the competitive analysis made it easier for me to recognize patterns that existed within each app, especially in terms of what works and what doesn’t when it comes to promoting users to subscribe to premium.
The User Journey

I took the next step of establishing the user journey map with the industry standards in mind.

Constructing the journey map allowed me to visualize the interactions and frustrations that users may encounter when using the platform. The Nielsen Norman Group Journey Map was used as a reference and guide when creating this.
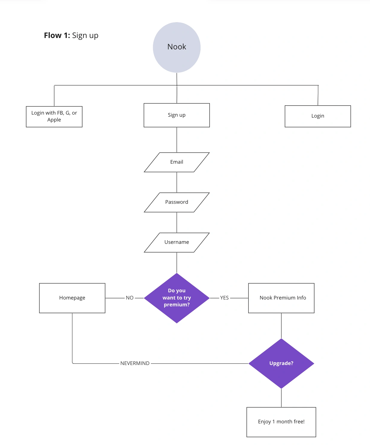
With the established customer journey map, I broke down the Nook e-reader experience through the use of a user flow. This flow helped ensure that all business goals were addressed, as well as that all pathways through the app were clear and easy to navigate. I wanted to make sure that I highlighted the routes that allowed users to easily upgrade to the premium when they desired, but to also make sure that the freemium experience was just as great for those that did not want to upgrade.
The Style Guide
When it came to high-fidelity screens, the revised style guide demonstrates Nook’s bold, smart and hip branding that also adheres to WCAG principles. This style guide was chosen to demonstrate Nook’s uniqueness but to also allow users to feel comfortable when interacting with the app. The dark mode design of Nook was inspired by popular media industry leaders such as Spotify and audible.
I also created various components to help enhance micro-interactions within the app - especially when reading a book on Nook.
Testing and Validation

The high-fidelity prototype was tested among a different set of five individuals that fit within the target customer group.

The goal of this test round was to 1) identify concerns and frustrations when navigating through the app and 2) understand how users feel about the content organization and UI design of Nook.
Fortunately, the feedback provided by users revolved mostly around content organization rather than navigation and usability concerns. Users had little difficulty navigating through the app, as well as engaging with both freemium and premium versions of Nook. Based on the feedback provided by the 5 user testing participants, I iterated on my design and improved on 3 major concerns that users faced.
Audiobook CTA: While participants enjoyed having the option to listen to an audiobook while reading, 2/5 participants believed they would make better use of the audiobook feature if it were to have a CTA button that would allow users to listen offline - away from reading.
Design Change: provide users with a clear CTA button on the title page that allows them to listen to their audiobook offline.
Clearer instructions: In the onboarding process, users are encouraged to choose their favorite book genres through sliding components. However, 3/5 participants were unaware that they could slide to view other genres.
Design Change: provide users with clear instructions on how to interact with this screen in order to avoid confusion.
Sample Reading: Each book title was accompanied by information on how many chapters are in the novel. However, 4/5 participants felt that this function had little to no function to them and suggested they have a sample button instead.
Design Change: provide users with a sample reading CTA that can allow them to access a small portion of the book they want to read.
The iteration: Final Nook Design

A bold and hip e-book and audiobook mobile experience that offers users a wide range of book titles that are locally and popular best-selling novels.

Nook’s new mobile design accomplishes its business goal by offering users a premium subscription to their content that includes the new additional feature of audiobooks. The premium subscription plan allows Nook to build a profitable revenue stream.
While this product has not been shipped, 5/5 of user testing participants believed that they would upgrade to the premium version of Nook.
Like this project

Posted Apr 16, 2024

Created improvements to the Nook user experience to help convert freemium users to premium.

Landing Page for FromTalent
Landing Page for FromTalent
User-Centered Design for Freelance Productivity Platform
User-Centered Design for Freelance Productivity Platform
Brand Identity and Website Design for Harvest Hands Collective
Brand Identity and Website Design for Harvest Hands Collective
Squarespace Web Design and Branding for Hidayah Psychotherapy
Squarespace Web Design and Branding for Hidayah Psychotherapy

Join 50k+ companies and 1M+ independents

Contra Logo

© 2025 Contra.Work Inc