ExinVersa - Providing liquidity to small businesses by Dolapo TaiwoExinVersa - Providing liquidity to small businesses by Dolapo Taiwo

ExinVersa - Providing liquidity to small businesses

Dolapo Taiwo

Dolapo Taiwo

ExinVersa - Providing liquidity to small businesses
Project Overview
I worked for Exinversa as a contract UI/UX designer in 2021 for 5 months, designing the Exinversa mobile app. Exinversa offers invoice discounting services to small and medium-sized businesses. The app enables these businesses to get loans on their invoices, providing them with liquidity before their customers pay them.  This case study covers my UX design process, the challenges I faced, and solutions I implemented to create a seamless and intuitive user experience.
Problem Statement
Small and medium-sized businesses frequently encounter cash flow issues due to delayed payments from their customers. On average, it takes about 45 days to receive payment on invoices. Many business owners resort to traditional financing options, which are often cumbersome and time-consuming.
Solution
The Exinversa app aims to address this issue by providing a quick and user-friendly platform for businesses to access funds through invoice discounting. My design process focused on simplifying the invoice discounting process and creating an intuitive user experience.
User Research
User Research Interviews with target user groups
User Research Interviews with target user groups
Research Takeaways Immersing myself in the target audience helped build deeper empathy for business owners experiencing cash flow issues. The data i collected was synthesized and after this process, I was able to deduce the following top findings:

INSIGHT 1

80% of respondents indeed experience cash flow issues due to delayed payments.

INSIGHT 2

The process for submitting invoices and obtaining short term invoice financing is not very straightforward.

INSIGHT 3

There are no clear terms, conditions and processes for obtaining these loans
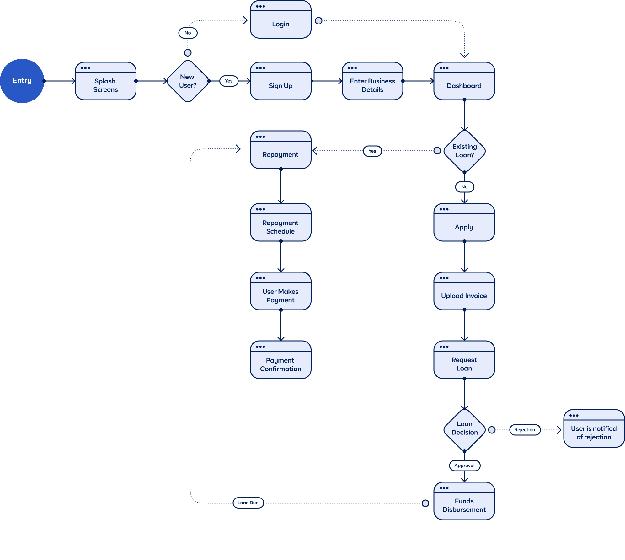
User Flow
User Journey Map
Persona
Wireframes
Usability Testing I carried out a number of in-person moderated usability tests with the target audience. I observed general navigation, file upload, invoice selection and discount calculation clarity. Some insights were gathered to further simplify some actions but overall, it was encouraging to see users easily grasping the visual hierarchy and general flow.
Like this project

Posted Apr 5, 2025

The app achieved 92% task completion in testing, reducing onboarding time by 40%, and earning strong reviews for clarity and simplicity.