Deployment Stack Revamp with IaC and GitOps by Neil HanlonDeployment Stack Revamp with IaC and GitOps by Neil Hanlon

Deployment Stack Revamp with IaC and GitOps

Neil Hanlon

Neil Hanlon

The client came to me with a classic mess: inconsistent environments, brittle shell scripts, broken deploys, and developers afraid to touch production.
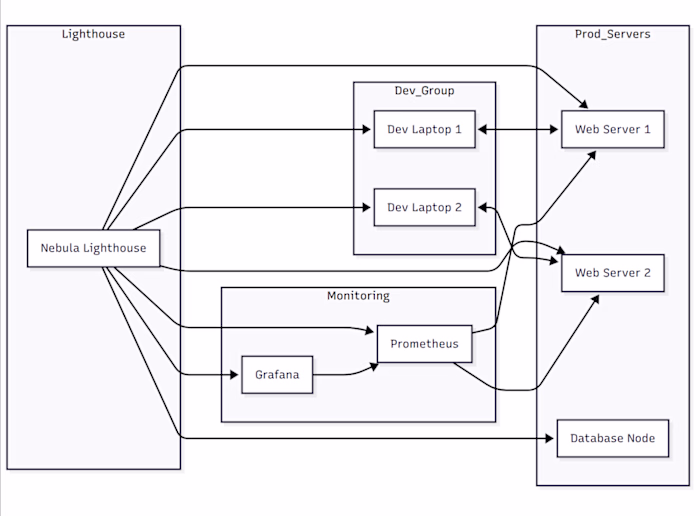
I came in on a retainer and did a full audit of their deployment stack. Over time, we transitioned critical services to IaC with Terraform and Ansible, added service health checks, replaced manual deploys with a GitOps flow, and introduced light CI/CD with GitHub Actions.
We also revamped SSH access control and internal service documentation, making it safe for devs to ship without paging the one "infra guy" at 2AM.
This wasn’t a flashy rebuild. It was slow, deliberate, and deeply satisfying. The kind of work that makes teams faster, safer, and more confident.
Like this project

Posted Jul 27, 2025

Transformed a fragile, hand-managed infra stack into a reliable, auditable system with IaC, GitOps-style deploys, and safer dev workflows.