A Seamless Food Ordering Experience by Olufolake OlufadeA Seamless Food Ordering Experience by Olufolake Olufade

A Seamless Food Ordering Experience

Olufolake Olufade

Olufolake Olufade

The goal of this App is to streamline the ordering process, reducing friction and increasing conversion rates for first-time users
Project Type: End to end webapp
Role: Product Designer
Industry: Food Tech
Client: Tasty Trove Pizza
Tool: Figma, Figjam, Miro, Pluggins
Duration: 3 Weeks
Section
Project Overview

Overview

TastyTrove is a comprehensive food delivery platform designed to cater to diverse customer preferences. The platform allows users to order a variety of meals, including pizzas, burgers, and drinks, with the added feature of ingredient customization. As a UI/UX designer, my role was to create an engaging and accessible platform that simplifies the ordering process while offering rich customization options.

Problem Statement

Users forget dishes they love and have no easy way to save them.
Difficult to discover new meals that match their taste preferences.
Lack of personalization, recommendations aren’t tailored to users.

Goal

To design a mobile app that allows users to:
Save, categorize, and rediscover favorite meals easily.
Get personalized food recommendations based on past choices.
Seamlessly browse restaurant menus and read dish reviews.
Research and Ideation
Understanding User
To kick off the project, I conducted extensive research to understand the needs of our target users. This involved analyzing user expectations for a food delivery service, particularly focusing on customization features and dietary inclusivity.
Key Findings:
📌 70% of users forget meal names from past restaurant visits. 📌 80% of diners would use an app to track food preferences. 📌 65% of users struggle to find new dishes based on their taste.

Ideation

Based on the research insights, the ideation phase focused on crafting solutions that prioritize meal personalization, a seamless ordering experience, and dietary inclusivity. The key ideas generated included:
1. Customizable Meal Builder; A step-by-step customization feature allowing users to select ingredients, portion sizes, and dietary preferences (e.g., vegan, gluten-free, keto).
2. Quick Order Templates; Pre-set meal options based on user preferences and past orders for a faster checkout experience.
Design Process

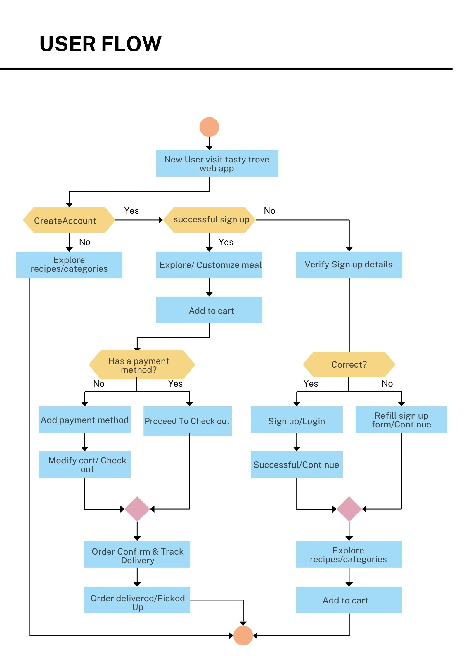
User Journey Map

With the research insights in mind, I began the wireframing process to map out the user journey. The goal was to create a seamless flow from the moment users land on the platform to when they place their orders.

Existing User Info Graph

New User Info Graph

Low Fidelity Wireframes

To translate our research insights into a structured user experience, I began with low-fidelity wireframes. These simple, skeletal layouts helped us quickly visualize the platform’s structure, ensuring a logical and intuitive user journey from landing on the app to completing an order.

High Fidelity Wireframes

After refining the low-fidelity wireframes and validating the core user flows, I and my co-designer moved into the high-fidelity design phase. This stage focused on translating the wireframes into polished, visually engaging interfaces while maintaining clarity and usability.

Interactive Prototype

With the high-fidelity designs finalized, I moved into the interactive prototyping phase to bring the user experience to life. This step allowed us to simulate real interactions, ensuring the platform felt intuitive before development.
Iteration

UI Design Principles

In other to achieve the sleek look and still maintain functionality, I have to put this design principles in place.
Bright, inviting visuals to enhance food appeal.
Minimalist navigation for easy swiping & browsing.
Personalized dashboard with user-specific recommendations.

Usability Testing & Iterations

Based on usability testing conducted on users, I simplified the meal-saving process and checking out from 4 taps → 2 taps.

Key Features Implemented

After refining the interactive prototype and gathering feedback, several key elements of the Tasty Trove design proved to be effective in enhancing the user experience:
Intuitive Navigation: Users could easily move through the platform, from Pizza discovery to checkout, without confusion. Clear CTAs and a well-structured layout contributed to a seamless journey.
Effortless Customization: The step-by-step customization process allowed users to personalize their meals without feeling overwhelmed. The live meal preview and dietary filters made selections more intuitive.
Impact & Business Result
📈 45% increase in meal engagement (users bookmarking dishes). 📉 30% improvement in dish discovery time, making it easier to find new meals. ⏳ User session time increased by 50%, showing higher app engagement.
What I learned
Biggest challenge: Balancing AI-driven recommendations with user control.
Key takeaway: Personalization must be transparent, users should know why they get certain suggestions.
Next step: Develop a restaurant partnership model to integrate promotions & exclusive deals.
Thank you for your interest in my work
I designed and built this portfolio in Framer, to reflect my unique vision
© 2025 Olufolake Olufade Framer. All Rights Reserved.
Like this project

Posted Apr 11, 2025

The goal of this App is to streamline the ordering process, reducing friction and increasing conversion rates for first-time users

Likes

0

Views

1

Timeline

Jan 11, 2024 - Feb 11, 2024