End-to-End Scalable Business Systems Design by Magdalena CucuEnd-to-End Scalable Business Systems Design by Magdalena Cucu

End-to-End Scalable Business Systems Design

Magdalena Cucu

Magdalena Cucu

Business Systems & Workflows

End-to-end business workflows designed to turn complex launches and operations into clear, repeatable systems that scale without chaos.

Problem :

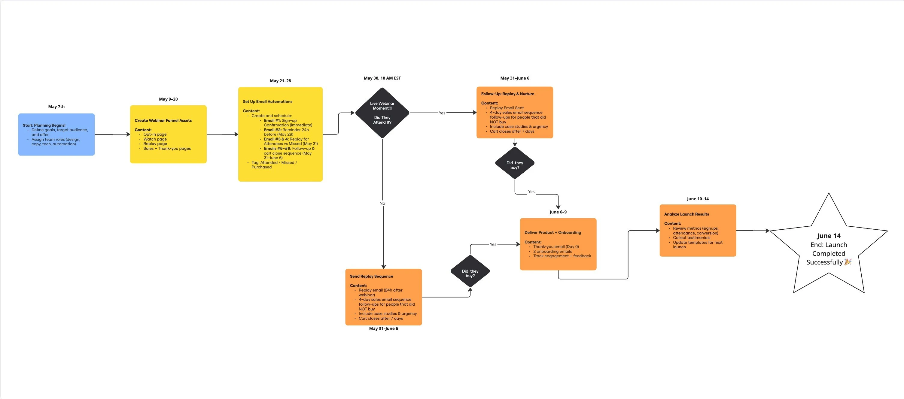
As businesses grow, operations often become fragmented: launches live in spreadsheets, workflows exist only in people’s heads, and execution depends on constant manual coordination. This creates missed follow-ups, unclear ownership, slow launches, and burnout.

Solution :

I designed end-to-end business systems that turn complex processes into clear, executable workflows.
Using a structured systems approach, I:
Mapped the entire lifecycle of a launch: from planning to post-launch analysis
Defined decision points, ownership, and automation logic
Designed workflows that connect strategy, execution, and follow-up seamlessly
This included:
Funnel & launch architecture (pre-event → live → follow-up → delivery)
Clear conditional paths (attended vs. missed, bought vs. didn’t buy)
Documentation that teams can actually follow and reuse
The challenge wasn’t a lack of tools - it was lack of structure. Teams needed clarity on:
What happens when
Who owns each step
How decisions, automation, and handoffs actually work in practice Without a clear system, launches were reactive instead of repeatable.

Summary :

The result is a repeatable, scalable system that:
Removes ambiguity from execution
Reduces manual effort through clear sequencing and automation
Makes launches easier to run, analyze, and improve over time
Instead of “figuring it out every time,” teams can now run launches with confidence - knowing exactly what happens next and why.
See here more about the deliverables created: LINK
Like this project

Posted Feb 2, 2026

Developed scalable, structured business workflows for efficient operations.