Liwan - Mobile App by Mohammed AlyazjiLiwan - Mobile App by Mohammed Alyazji

Liwan - Mobile App

Mohammed Alyazji

Mohammed Alyazji

Overview

Liwan is a real estate mobile application designed to simplify property discovery, comparison, and booking — enabling users to explore listings, connect with owners, and manage buying or renting journeys through an intuitive digital experience.

💻 Tools: Figma, Jitter || 📍 Location: UEA
🏛 Industry: Real Estate / PropTech || 🕐 Timeline: 10 weeks

The Challenge

Property search journeys are often time-consuming and fragmented. Users struggle to find listings that match their needs, connect with property owners, and manage visits efficiently, while brokers lack structured tools to organize listings and client interactions. The experience required simplification, transparency, and smarter discovery mechanisms.

The Goal

Design an end-to-end property platform that streamlines discovery, enhances listing visibility, and enables seamless communication between buyers, renters, and property owners.

Discovery

Understanding property search behaviors, rental decision patterns, and communication barriers — supported by stakeholder interviews and competitive analysis across regional real estate platforms.

Define

Synthesizing research into clear problem framing and product direction grounded in user search habits, listing management needs, and property decision drivers.
Key insights highlighted the need for advanced filtering, transparent property data, and simplified owner communication.

Ideate

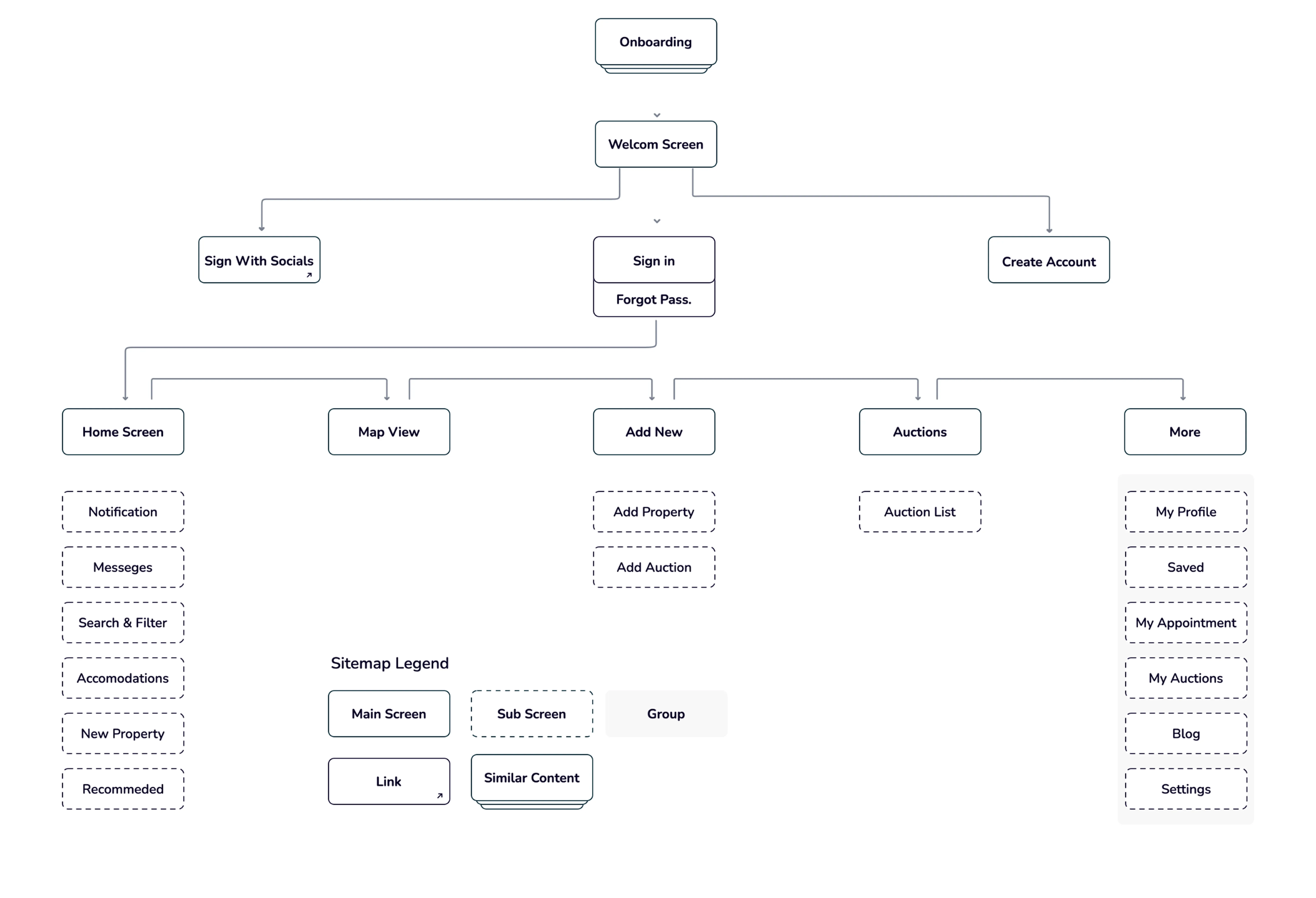
Exploring solution pathways through information architecture mapping, experience flows, and early wireframe structuring — shaping intuitive property discovery, booking, and management journeys.

Outcomes

Exploring solution pathways through information architecture mapping, experience flows, and early wireframe structuring—shaping intuitive property discovery, booking, and management journeys.

Conclusion

Liwan demonstrates how structured research, scalable experience architecture, and user-centered interface design can transform complex real estate journeys into seamless digital property experiences.
Like this project

Posted Feb 8, 2026

A real estate app designed to simplify property discovery, comparison, and booking — enabling users to explore listings, connect with owners, and more.