Sign Up
Sebastian Avelar
Pro

Sebastian Avelar

Multidisciplinary Web Developer Turning Ideas Into Results

    $10k+
    Earned
    18x
    Hired
    4.98
    Rating
    88
    Followers

Paris, France

WorkPostsReviewsServicesAbout
Cover image for Improving MyHomies: A Modern Housing Marketplace in Switzerland
Improving MyHomies: A Modern Housing Marketplace in Switzerland
6
278
Cover image for Bubble-based Healthcare Web Application Development
Bubble-based Healthcare Web Application Development
1
35
Cover image for Migrating and Documenting Templates for Buildship V2 - verified
Migrating and Documenting Templates for Buildship V2 - verified
2
64
Cover image for How to 'chat' with your database using Buildship and OpenAi
How to 'chat' with your database using Buildship and OpenAi
2
100
Cover image for Contra 3D Buinsess Card
Contra 3D Buinsess Card
3
47
Cover image for #06 - allpokemon.info | Ai-Team builder |
1 Collaborator
#06 - allpokemon.info | Ai-Team builder |
1
1
167
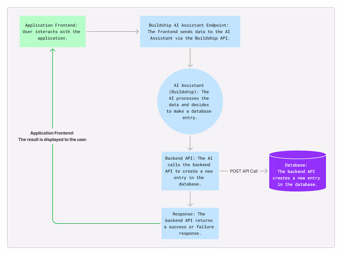
Cover image for Buildship guide:  Create entries in your database using Ai
Buildship guide: Create entries in your database using Ai
1
350
Cover image for Demo app for viewing 3D models in Web & AR
Demo app for viewing 3D models in Web & AR
1
361
#05 - Heep.so Hyper-Curated Talent Network
1
58
Cover image for Guide: Use OpenAI Assistants to create an entry in your database
Guide: Use OpenAI Assistants to create an entry in your database
1
79
Cover image for Guide: Use component variants in your Bubble App
Guide: Use component variants in your Bubble App
0
93
#04 - Heroshot.io Hire top ecomm & fashion content creators fast
0
39

Join 50k+ companies and 1M+ independents

Contra Logo

For independents

Contra ProManage freelance projectsGet verified as an expertFind jobsGet discoveredSign contractsSend invoicesCommission-free payments

For companies

For companiesManage team projectsShare hiring workspacePost jobsDiscover contractorsSign contractsApprove invoicesGlobal payments & tax compliance

Use Cases

For companiesFor freelancersFor creator toolsFor agenciesFor VCs

Resources

Partner networksAdvertisingHackathonsCreative Human DataHuman Creativity BenchmarkHuman in the loop APIProject-based hiring calculatorGuide to flexible hiringGuide for agenciesCreator tools awardsCustomer storiesBlogFAQs for freelancersFAQs for companiesReferrals

Hire Freelancers

Explore allTop independentsDesignEngineeringMarketingMusic & audioSocial mediaVideo & animationProductBusiness consulting & HROther

Company

MissionCareersTerms & conditionsPrivacy policyCookie policy

Contact

Contact support

For independents

Contra ProManage freelance projectsGet verified as an expertFind jobsGet discoveredSign contractsSend invoicesCommission-free payments

For companies

For companiesManage team projectsShare hiring workspacePost jobsDiscover contractorsSign contractsApprove invoicesGlobal payments & tax compliance

Use Cases

For companiesFor freelancersFor creator toolsFor agenciesFor VCs

Resources

Partner networksAdvertisingHackathonsCreative Human DataHuman Creativity BenchmarkHuman in the loop APIProject-based hiring calculatorGuide to flexible hiringGuide for agenciesCreator tools awardsCustomer storiesBlogFAQs for freelancersFAQs for companiesReferrals

Hire Freelancers

Explore allTop independentsDesignEngineeringMarketingMusic & audioSocial mediaVideo & animationProductBusiness consulting & HROther

Contact

Contact support

Company

MissionCareersTerms & conditionsPrivacy policyCookie policy

© 2025 Contra.Work Inc