User Interface Evaluation & Usability Research for VFD Bank App by Adejuwon AdebanjoUser Interface Evaluation & Usability Research for VFD Bank App by Adejuwon Adebanjo

User Interface Evaluation & Usability Research for VFD Bank App

Adejuwon Adebanjo

Adejuwon Adebanjo

User Interface Evaluation & Usability Research For VFD Bank App

VFD Microfinance Bank is one of Nigeria's leading fintech solutions, known for its fast money transfers and attractive interest rates.

Project Description

I led in-depth UX research and user interface evaluation for the VFD Mobile App, aiming to make it seamless and inclusive for every user. I analyzed the existing UI, uncovered usability barriers, and delivered clear recommendations to clarify actions, reveal hidden features, and ensure consistent, accessible design for all

Goals

The main goal was to make the VFD Mobile App seamless by clarifying user actions, simplifying money transfers, and ensuring an intuitive, inclusive experience for all users, from busy professionals to people with special accessibility needs.

What I Did

Key Contributions:
Conducted heuristic evaluation and visual hierarchy analysis to identify confusing layouts.
Designed and facilitated contextual inquiry sessions and interviews with target users.
Ran Customer Effort Score (CES) surveys to measure how difficult it was for users to complete core tasks.
Analyzed user pain points around hidden features, unclear and accessibility barriers.
Delivered actionable design recommendations to improve navigation, visual clarity, and inclusivity across devices and environments.

Outcome

The research uncovered three critical improvements: clearer navigation, visible CTAs, and an accessible design that supports users in different environments, leading to smoother transactions, reduced user effort, and stronger trust in the app

Scenario Storyboard

Adetola, a 26-year-old professional, tries to check her balance and open an account during her work break but struggles to find transaction history and key actions because they’re hidden and unclear. This scenario guided my recommendations for better navigation and clearer CTAs.
To guide my research, I created a user persona representing the typical VFD Mobile App user. This helped ensure my solutions were grounded in real user goals, frustrations, and contexts

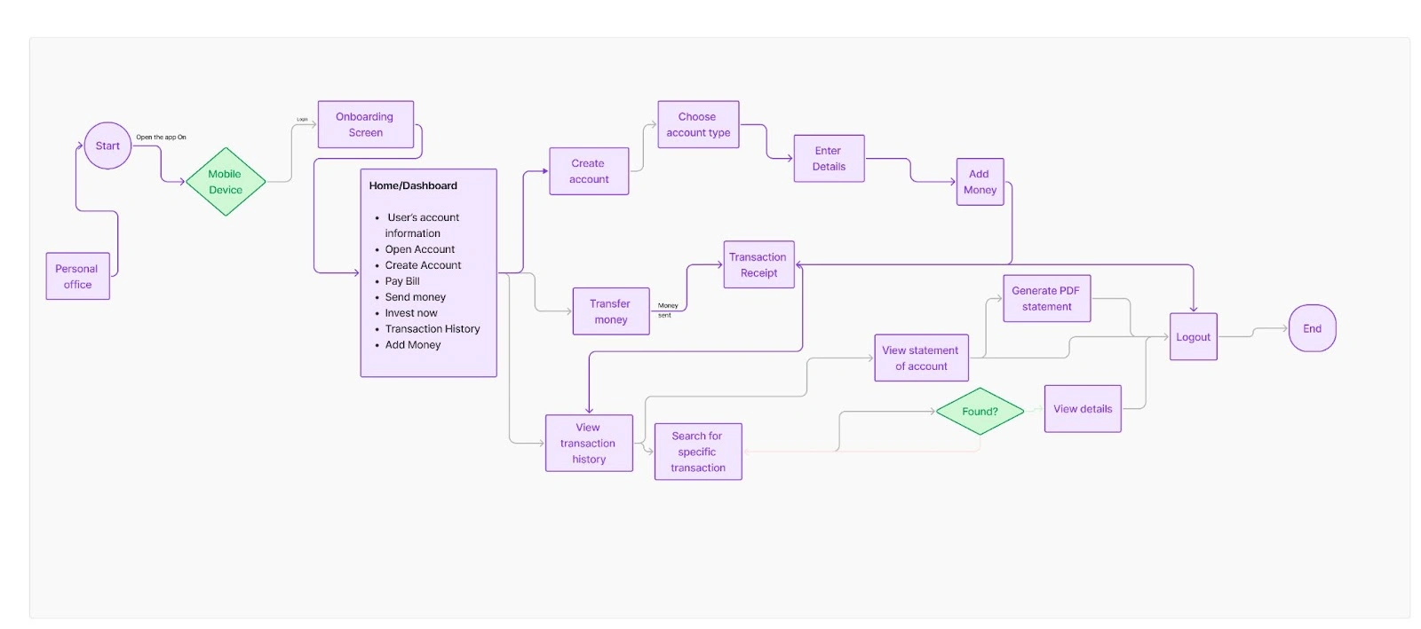
Conceptual Model

I created this Conceptual Model to show where and how users interact with the VFD Mobile App, highlighting devices, contexts, and the core tasks they expect to complete easily

Interface Design

Based on my research insights, I created interface design recommendations and wireframes to improve visual hierarchy, clarify actions, and reveal hidden features. Below is a sample of the proposed redesign.
Final Outcome
This project demonstrates how deep UX research, real user scenarios, and a clear conceptual model can directly inform design improvements that make everyday banking seamless and inclusive. I’m excited to bring this thoughtful, user-first approach to new projects.
Like this project

Posted Jul 9, 2025

Led UX research and UI evaluation for VFD Mobile App to enhance usability and inclusivity.