Tanmay Belwal
Business Analyst
Product Analyst
Product Strategist
Figma
Microsoft Excel
Microsoft Visio
Posted Jan 5, 2026
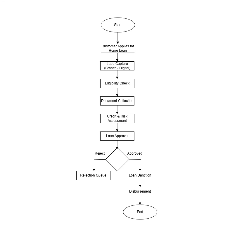
Analyzed and designed the end-to-end home loan journey, covering eligibility, credit assessment, approval, rejection handling, and disbursement workflows.
0
1
Business Analyst turning data into actionable insights.