Tanmay Belwal
Business Analyst
Product Analyst
Product Manager
Figma
Microsoft Excel
Postman
Posted Jan 5, 2026
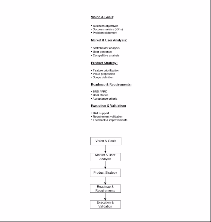
Led end-to-end business analysis from requirement gathering to UAT and production release, ensuring clarity, alignment, and successful delivery.
0
2
Business Analyst turning data into actionable insights.