Nurture Program

Abdul Haseeb Umer

01: Problem Statement

At CrownPeak, a leading provider of digital experience management solutions, we faced a significant challenge in converting new leads into long-term customers. Our marketing team struggled with effectively nurturing leads, resulting in a loss of potential clients due to a lack of structured engagement and proper follow-up. We needed a robust solution to guide leads through the customer journey stages— Awareness, Consideration, and Evaluation—while seamlessly integrating these efforts with our Salesforce CRM. Additionally, we required a mechanism to handle leads that booked meetings directly, ensuring these leads were not redundantly nurtured through the automated process.

02: Solution

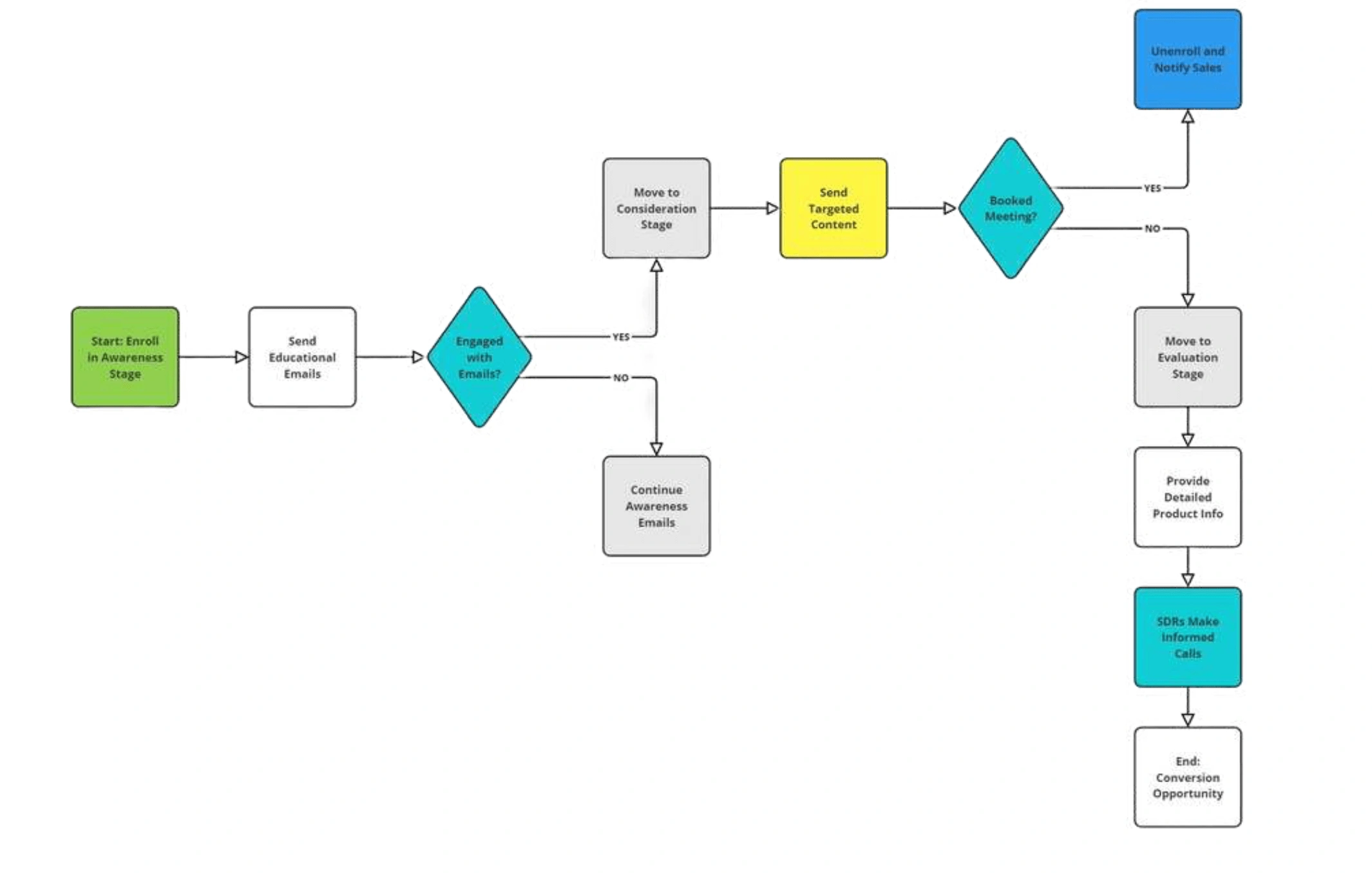
To address these challenges, I designed and implemented a comprehensive Nurture Program in Marketo, tailored specifically for CrownPeak's needs. The program aimed to automate lead nurturing, ensuring consistent and personalized communication with potential customers throughout their journey. The program was structured to enroll all new leads at the Awareness stage, progressing them through the Consideration and Evaluation stages based on their interactions, specifically email opens and engagements. An exclusion criterion was established to unenroll leads that booked meetings directly, thus streamlining the process and focusing resources on genuinely interested prospects. Additionally, I optimized the integration with Salesforce campaigns to ensure leads transitioned seamlessly with accurate status updates, enabling Sales Development Representatives (SDRs) to follow up efficiently and convert leads into long-term customers.

03: Implementation

The implementation process began with a detailed analysis of CrownPeak's existing lead generation and nurturing processes. I developed a multi-stage nurture program in Marketo, starting with the Awareness stage, where all new leads were initially enrolled. Here, leads received a series of educational emails designed to introduce CrownPeak’s value proposition and build brand awareness. Based on their engagement, specifically email opens, leads were automatically transitioned to the Consideration stage, where they received more targeted content addressing specific pain points and solutions offered by CrownPeak.
As leads moved into the Evaluation stage, they were provided with detailed product information, case studies, and testimonials, aiming to facilitate informed decision- making. Throughout this process, I applied an exclusion criterion to unenroll leads that booked meetings directly, ensuring they bypassed the automated nurture tracks and received immediate attention from the sales team.
Integration with Salesforce was a critical component, ensuring that all lead activities and statuses were accurately captured and updated in real-time. I created custom Salesforce campaigns to mirror the stages in Marketo, with leads being assigned appropriate statuses as they progressed. This integration enabled SDRs to have up- to-date information, allowing them to make timely and informed calls, enhancing the likelihood of conversion.

04: Results

The result was a streamlined, efficient lead nurturing process that significantly improved lead engagement and conversion rates. We saw a quicker conversion of leads to closed-won opportunities and an increase in our overall conversion rate of up to 25%. CrownPeak’s SDRs were empowered with the information they needed to convert nurtured leads into long-term customers, ultimately driving growth and success for the company. This structured and automated approach not only saved time but also ensured that no potential lead was overlooked, contributing to the overall efficiency and effectiveness of our sales and marketing efforts.
Like this project

Posted Aug 23, 2024

Designed and implemented a lead nurture program in Marketo for CrownPeak, optimizing Salesforce integration and improving lead conversion rates by 25%.

Lead Routing for Notion
Lead Routing for Notion
HubSpot to Salesforce Data Migration
HubSpot to Salesforce Data Migration

Join 50k+ companies and 1M+ independents

Contra Logo

© 2025 Contra.Work Inc