AI Data Transformation for Funding Opportunities by Radeeyah AdeAI Data Transformation for Funding Opportunities by Radeeyah Ade

AI Data Transformation for Funding Opportunities

Radeeyah Ade

Radeeyah Ade

Dashboard of the AI-Powered Funding Intelligence System
Dashboard of the AI-Powered Funding Intelligence System

How it works

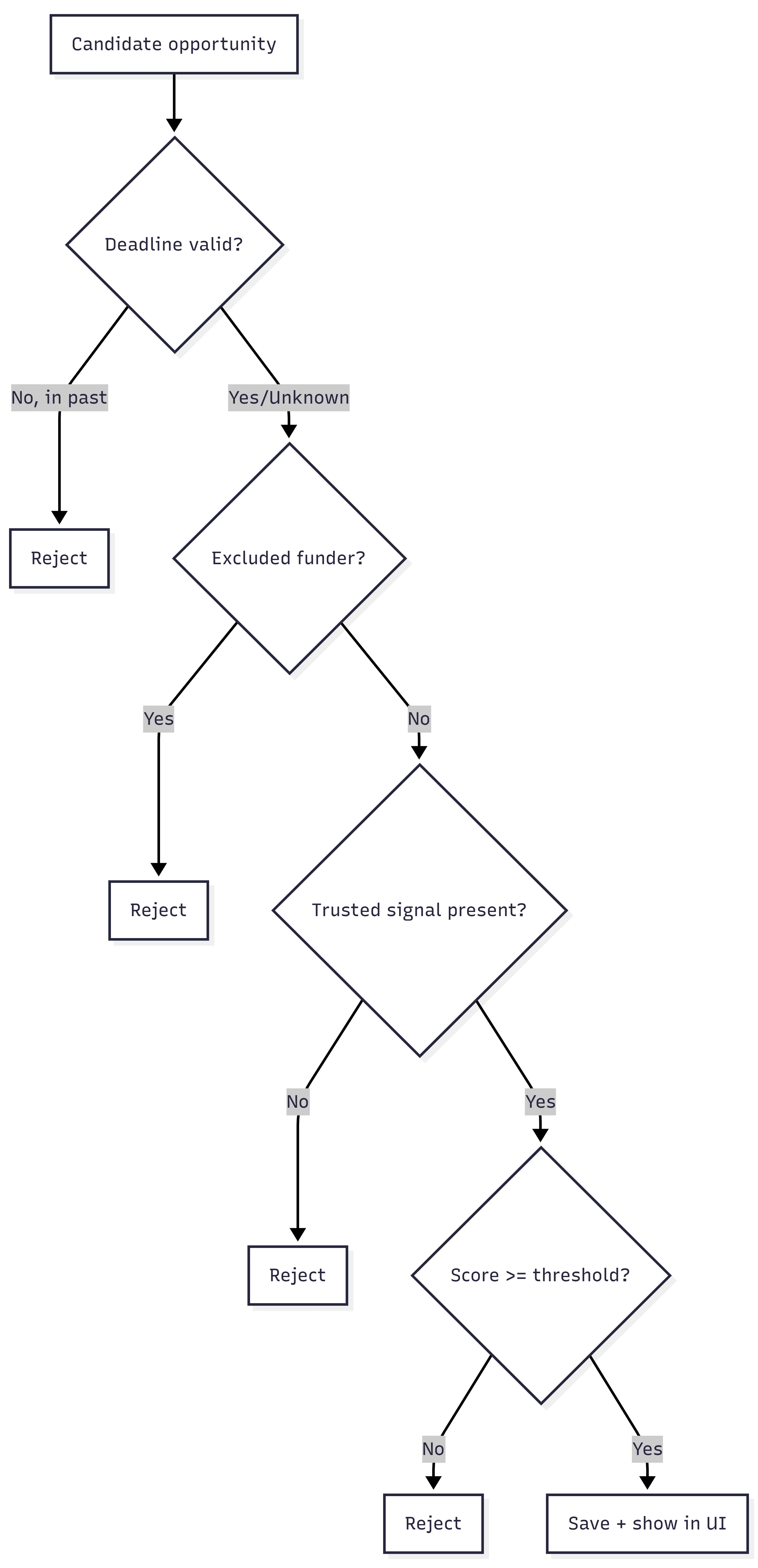
Ingests raw web data
Extracts structured outputs using AI
Validates and filters results
Scores and stores high-quality opportunities

Funding discovery today is inefficient and inconsistent:

Opportunities are scattered across unreliable sources
Search results lead to generic listings, not specific calls
Data is unstructured and difficult to compare
High levels of noise (expired, duplicate, low-credibility)
The system needed to:
Aggregate funding data from multiple web sources
Transform unstructured content into structured outputs
Improve result relevance and credibility
Enable efficient exploration and evaluation of opportunities
search funding page
search funding page
The system was designed as a scalable, end-to-end pipeline that transforms unstructured web data into structured funding opportunities.
It integrates search, scraping, AI extraction, validation, and storage into a unified workflow.
I iteratively refined prompts to improve extraction quality, focusing on precision, completeness, and reducing noise.
This process ensured consistent, reliable structured outputs from unstructured web data.
To ensure data quality, I implemented a multi-step validation system that filters out expired, low-credibility, and irrelevant opportunities before they reach the user.
The user experience was designed around real-time interaction, allowing users to monitor progress, control generation, and explore results dynamically.
Instead of static loading, the system streams results incrementally, showing live progress and allowing users to stop generation once sufficient results are found.
Structured the UI using Aston University’s branding, translating colours, typography, and visual elements into a consistent, component-based design system. This ensured alignment between design and implementation through tokens, reusable components, and documented usage patterns.
view of funding list (View by prompt)
view of funding list (View by prompt)
Prompt details
Prompt details
view of funding list (View all)
view of funding list (View all)
Users can refine results through filtering by department, category, and closing date, alongside keyword-based search.
Filter by department, category, deadline, or keyword.
Filter by department, category, deadline, or keyword.
Department filter
Department filter
Funding opportunity
Funding opportunity
To complement structured search, a conversational interface was introduced to support natural language exploration, enabling users to discover opportunities beyond predefined filters.
Introduced a dark mode option based on user feedback, enhancing readability and supporting extended use in data-heavy workflows.
Funding search page in dark mode
Funding search page in dark mode
Funding List in dark mode
Funding List in dark mode
Funding opportunity in dark mode
Funding opportunity in dark mode
A more detailed case study, including system architecture, AI workflows, and implementation decisions, is available upon request.
Like this project

Posted Apr 15, 2026

Developed a system to transform web data into structured funding opportunities.