Maraphet app (Researh & UX design) by Maria Platonova Maraphet app (Researh & UX design) by Maria Platonova

Maraphet app (Researh & UX design)

Maria Platonova

Maria Platonova

Marafet is a startup idea of my good friends, an app that aims to connect people and beauty specialists around the globe. I was asked to help validate the idea of a unique booking tool in a way that was appealing to all genders.

Role

Research & UX design

Project time

2 weeks

Goals

The primary business goals for this website included:
Help people avoid a negative experience with new salons.
Become influential in the beauty market and create a platform for advertising.
Facilitate management work for beauty masters, give the opportunity to spend more time with clients, doing creative work.

Competitive research

I looked at competitors, such as Glamsquad and StyleSeat, to see how they handled the booking service and established trust amongst their users.
Key takeaways:
Glamsquad sends makeup artists and stylists to your home. They also perform a full background check on each master before accepting to the network
Styleseat connects users with local salons for hair, makeup and other services. They have rea view system for all services and masters

User interviews

I interviewed 7 people with diverse backgrounds and genders to understand their needs, preferences, and behaviours when it comes to beauty services.
Key takeaways:
3/5 are nervous that the look won’t meet their expectation and want to see photos and read reviews before booking a service.
2/5 have discovered masters that meet their needs but need a convenient tool to book or reschedule an appointment.
4/5 prefers to tips through application after service is done to avoid awkwardness (like Uber or Lyft)

User personas

After researching and developing a solid understanding of users and their needs, I created three personas encompassing Marafet's user needs and pain points.

Application map

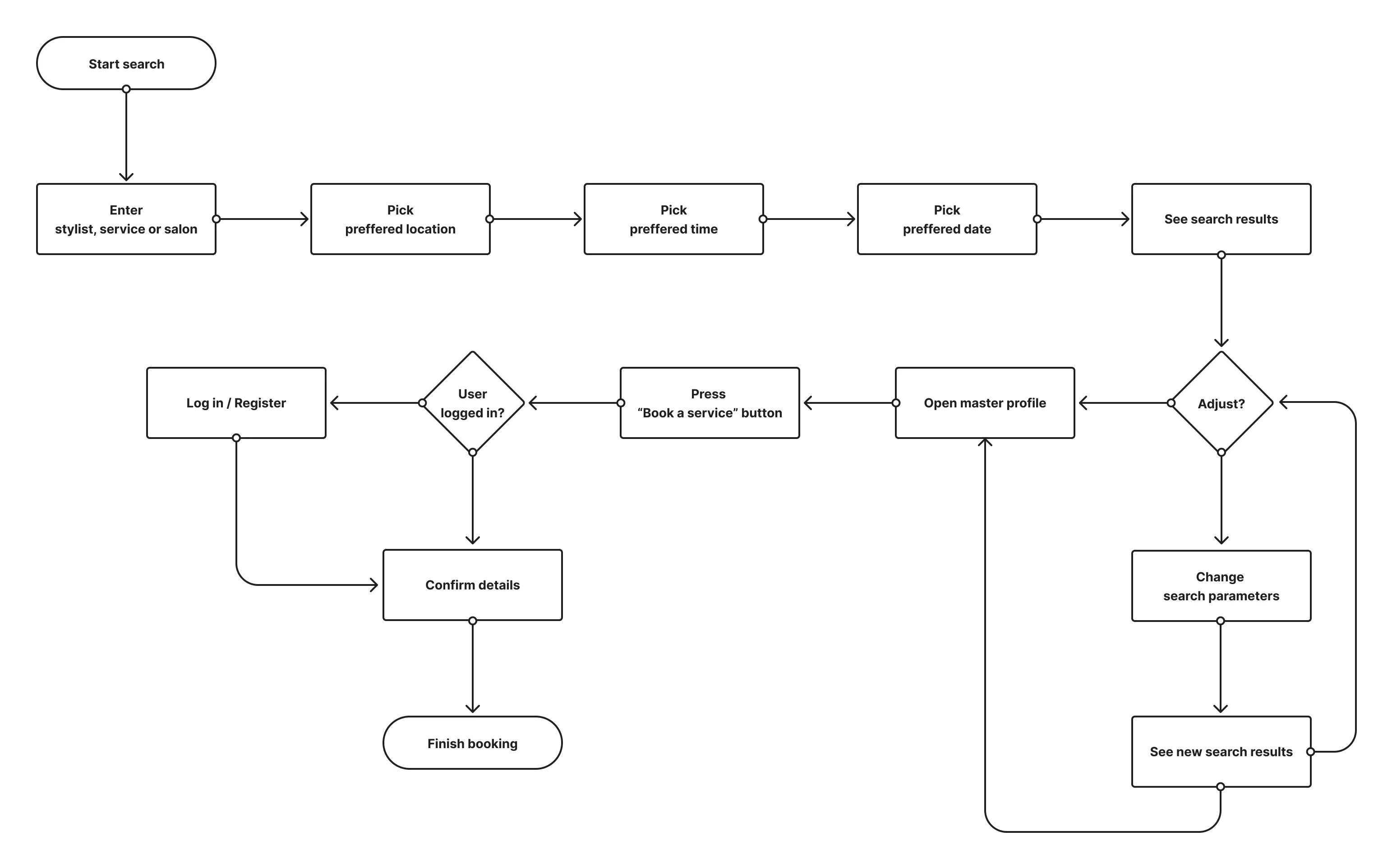
User flow

Once I solidified the functionality of the application, I was able to create the user flow, which depicts the user's ideal path searching and booking beauty service.

Mid-fi wireframes

Next steps

After creating an interactive prototype, I will conduct more user interviews to collect feedback about apps functionality.
Like this project

Posted Sep 20, 2021