Silverbrain AI AG - Chem Assist

Abdulqoyyum Aileru

Built Iuclid Assist(Chem Assist) for Silverbain - A company known for its innovative software solutions.

Roles at Silverbrain

• Spearheaded the development of IUCLID Assist, an AI-powered
platform for processing chemical studies, reducing processing time
by 30% through optimization techniques.
• Enhanced AI performance by implementing advanced algorithms,
including dynamic programming and parallel processing, which
improved model inference speed by 40%.
• Collaborated with database administrators to design and implement
PostgreSQL databases for efficient data storage and retrieval.
Check it out -
Like this project

Posted Feb 25, 2025

IUCLID Assist is AI driven tool designed to help users navigate and use IUCLID (International Uniform Chemical Information Database) efficiently

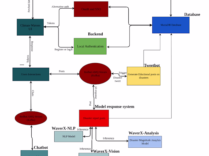
Climate Wavers
Climate Wavers
Empower Your Craft with CraftLearn
Empower Your Craft with CraftLearn
LLM Evaluation and Monitoring Platform
LLM Evaluation and Monitoring Platform
CraftLink: Empowering Artisans with Blockchain Technology
CraftLink: Empowering Artisans with Blockchain Technology

Join 50k+ companies and 1M+ independents

Contra Logo

© 2025 Contra.Work Inc