


Must create a complete solution that address the problem and be ready to be implemented on phases.












Excellent at breaking down complex UX challenges. Fabio has supported my UX team at Owens Corning for several years, consistently delivering thoughtful, reliable work. He's excellent at breaking down complex UX challenges, exploring multiple approaches, and presenting well-considered UI solutions.
Posted Mar 31, 2026
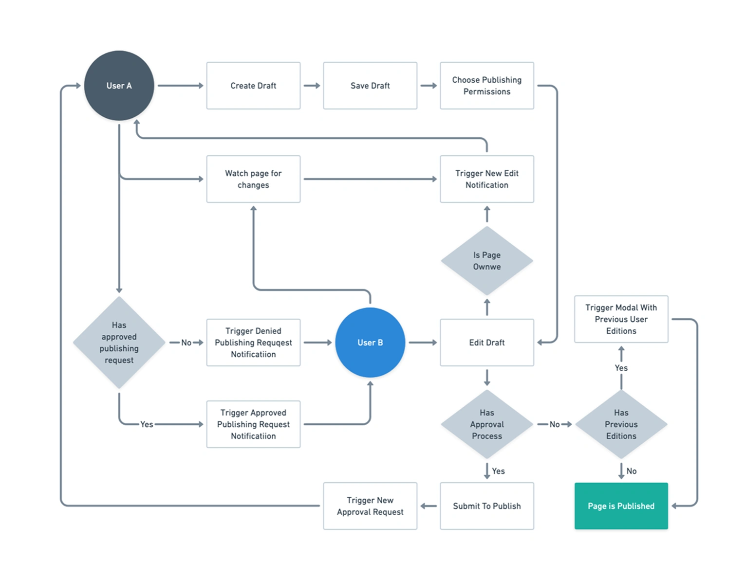
Designed a publishing workflow that eliminated unverified go-lives, achieving 100% change visibility for Owens Corning's CMS in two sprints.
0
1