Belly Bloom – Pregnancy Tracking App by Ankit SharmaBelly Bloom – Pregnancy Tracking App by Ankit Sharma

Belly Bloom – Pregnancy Tracking App

Ankit Sharma

Ankit Sharma

Role: Lead Product Designer - UX/UI, Wireframing, Prototyping
Timeline: 4 Weeks
Impact: Designed an end-to-end mobile experience that reduces cognitive load for mothers-to-be by streamlining health tracking and daily routines.

Project Overview

Pregnancy is a beautiful journey, but it often comes with an overwhelming amount of information, appointments, and physical changes. Belly Bloom is a caring and thoughtful mobile application designed to be a trusted companion for expectant moms. It consolidates vital tools—from milestone tracking and prescription management to daily journaling—into a single, calming interface.

Problem Statement

Information Overload & Emotional Burnout
Pregnant women frequently struggle to organize fragmented health data, medication schedules, and daily wellness tasks. Existing applications either overload users with complex, anxiety-inducing medical jargon or lack the necessary clinical tools.
The core challenge was: How might we streamline daily pregnancy care while designing an experience that feels comforting, supportive, and distinctly human?

Possible Solution

Clarity Through Empathy
Belly Bloom bridges the gap between medical tracking and emotional well-being.
Enable expectant mothers to monitor their pregnancy milestones and health metrics easily
Simplify medication and appointment management
Support emotional and mental well-being through journaling
Improve overall pregnancy outcomes by promoting adherence to prescriptions and appointments
Make the experience friendly, supportive, and anxiety-reducing

Qualitative Analysis

For Belly Bloom, qualitative analysis focused on understanding the emotional and practical needs of pregnant women. Through online research, competitor analysis, and targeted user surveys, key insights were gathered:
Insight 1: Users felt overwhelmed by cluttered dashboards.
Design Action: Implemented progressive disclosure, showing only what the user needs to focus on today.
Insight 2: Trust and clinical credibility are paramount.
Design Action: Ensured all health tracking features feel structured, secure, and evidence-based.
Insight 3: Pregnancy is a highly emotional journey.
Design Action: Integrated journaling features and utilized encouraging, gentle microcopy throughout the user flow.
These insights helped shape a user-centered design that blends functionality with empathy, addressing both practical pregnancy management and emotional well-being

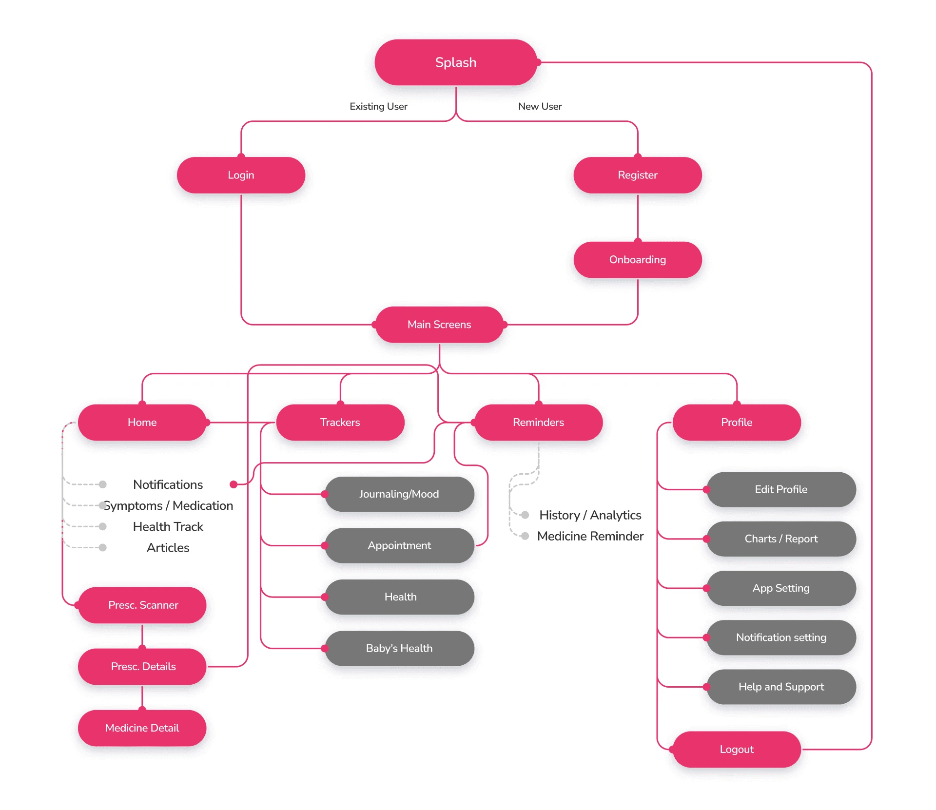
User Flow

Wireframing

Color Palette

The color scheme utilizes soft, feminine, earthy pastels and warm neutrals. By moving away from stark whites and harsh primary colors, the interface significantly reduces visual fatigue and cognitive load. The subtle tones create a soothing environment, essential for users who may be experiencing high stress or anxiety.

Typography

The typography relies on clean, modern sans-serif fonts with a strong emphasis on hierarchy. This minimalist approach ensures high legibility and accessibility, making critical health information easy to digest even in moments of exhaustion. The layout employs generous negative space and subtle, soft shadows, giving the interface a refined, sophisticated feel while keeping the focus entirely on the user's tasks and well-being.

UI Components

UI Mockups

Outcomes & Learnings

Designing with Intent
As a conceptual project, Belly Bloom allowed me to fully explore the intersection of healthcare and emotional design. However, the lack of external business constraints presented its own unique challenge: managing scope creep.
The Core Learning: I learned the importance of ruthless prioritization. It was tempting to design endless features—like a social community or baby-gear e-commerce integration. However, constantly referencing the core persona forced me to strip away the noise. I realized that for an overwhelmed user, minimalism isn't just an aesthetic choice; it is a functional necessity to reduce cognitive load.
Defining Success Metrics: Since this is a conceptual product, I cannot measure live user data. However, if Belly Bloom were to launch, my primary success metrics would focus on utility and peace of mind:
Task Success Rate: Measuring the speed and ease with which a user can log a medication or symptom.
Engagement: Tracking the Daily Active Users (DAU) specifically within the Reflection Journal to gauge the app's emotional value.
Future Iterations: If I were to take this project into development with a cross-functional team, the immediate next steps would involve rigorous usability testing with expecting mothers to validate the navigation structure. I would also explore how to securely integrate the app with local healthcare provider APIs to sync real-time medical records.
Like this project

Posted Jan 10, 2026

A calm, human-centered pregnancy tracking app designed to support expectant mothers through every stage.

Likes

2

Views

2

Timeline

Aug 5, 2025 - Sep 18, 2025