The Story of Superpowered by Alexander ThomasThe Story of Superpowered by Alexander Thomas

The Story of Superpowered

Alexander Thomas

Alexander Thomas

What is Superpowered?

Superpowered is the AI copilot for your meetings. No bots. No recordings. Just really good AI notes.

Picture this: your meetings, transcribed effortlessly in real-time. Superpowered listens to the audio from your device, swiftly converting spoken words into not just a digital transcript but actual useful notes.
We initially introduced the Sidebar version of the app - one of the earlier iterations that some users loved, while others found it yuck less suitable. These brave steps allowed us to gather essential feedback from actual usage and figure out the current design of Superpowered.
We initially introduced the Sidebar version of the app - one of the earlier iterations that some users loved, while others found it yuck less suitable. These brave steps allowed us to gather essential feedback from actual usage and figure out the current design of Superpowered.

Started from the bottom…

Our journey started with a Menubar app, providing easy access; from there, we progressed to an integrated Sidebar in the desktop version, and finally, to a powerful standalone native app. In tandem with these advancements, our notifications have also evolved, transitioning from subtle reminders in the Menubar to seamlessly integrated updates in the Sidebar. Here you can see some of the earlier versions of Superpowered.

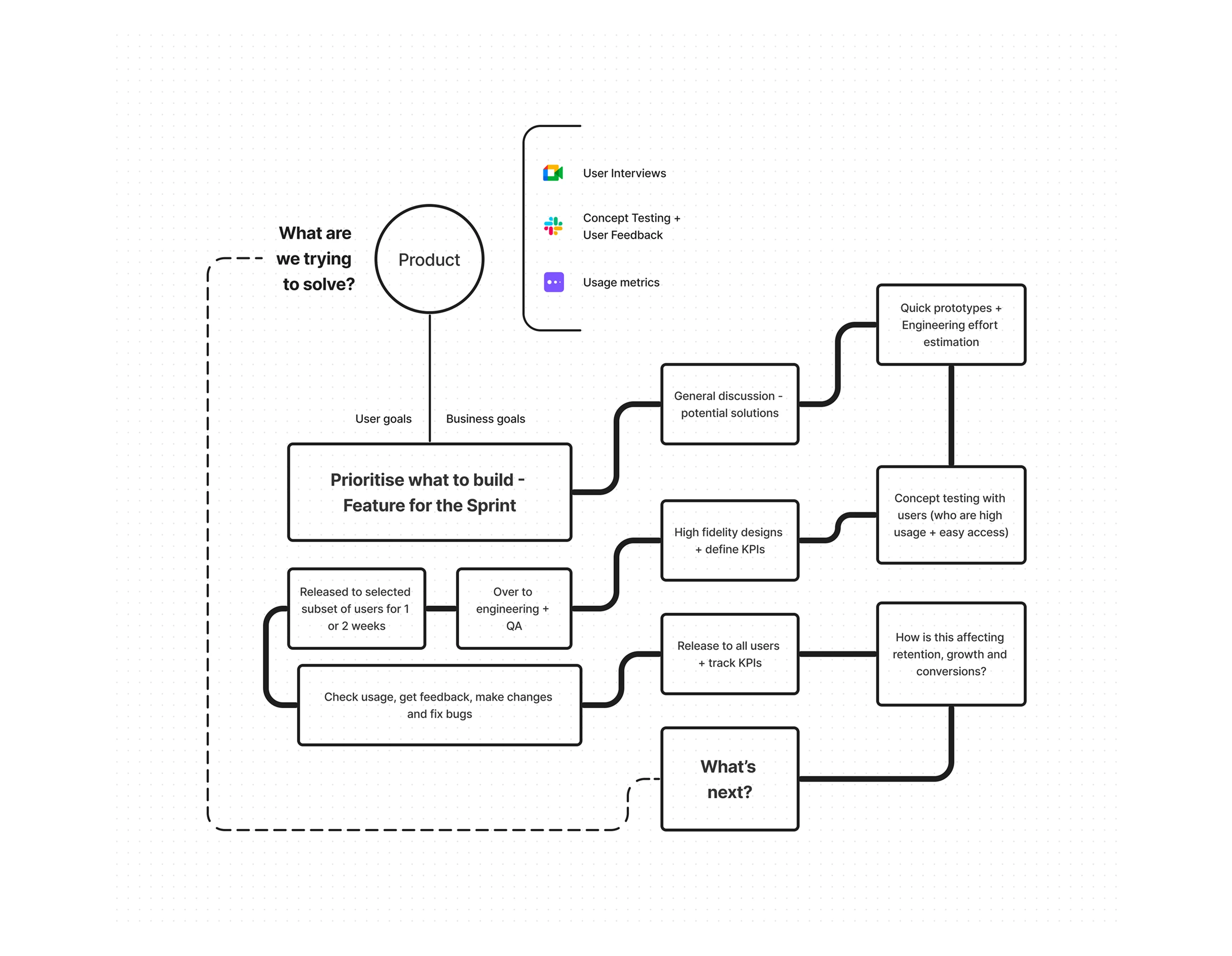
The Process

Keeping it lean and user centric - actively engaging with our customers through calls, concept testing, and real-time feedback on Slack - yes we had a lot of our users in our Slack - we could keep design lean and development leaner. Here you can see how this small team could churn out iterations based on feedback coupled with meticulous usage measurement via Mixpanel.

Early Versions

These earlier versions represent significant milestones. In the video below, you'll witness a 2-minute demonstration showcasing how users benefit from our notification system. See how effortlessly users join meetings, with automatic transcription initiated in real-time, culminating in the delivery of meticulously crafted notes as the call concludes.
Meeting Notes / 🔊 Sound on for narration (Early Version)
Notifications / 🔊 Sound on for narration (Early Version)
Templates for Notes / 🔊 sound on for narration / (Early Version)

… and now we’re here.

A lot of the challenges of the Menubar (v1) and the Sidebar (v2) app we faced solved as we evolved into the native standalone app. We had much more control over the UI, accommodating the growing list of features and still being able provide a seamless experience for our users.
This mini player doubles up as a calendar notification for your event. Easily hide it during your meetings and let it keep you company during your call.
The Superpowered Main app UI: Native app with the calendar on the right, event details on the left and one primary action to start transcribing your meetings.
The Superpowered Main app UI: Native app with the calendar on the right, event details on the left and one primary action to start transcribing your meetings.
After your call, find all your notes in the main app. Easily integrate with Slack, Notion, Hubspot or just email everyone part of the event.

#5 in Product Hunt

In a David-versus-Goliath scenario, Superpowered defied the odds, claiming an impressive #5 rank on Product Hunt. What sets this achievement apart is that we accomplished this feat while competing against industry giants, all boasting teams of 20+ members and multimillion-dollar funding.
Fun fact: Michael Siebel was our Hunter in Product Hunt.

Numbers. At least the ones we can talk about.

Superpowered was an app for Calendar notifications charging users $10/m. Now, Superpowered takes AI notes with Basic plans that cost $36/m and Pro plans cost $108/m. And boy, do we have conversions - the free trial plans do not even have AI notes.
We had high growth months - some of them even at 45%.
We 3xed MRR in 6 months.
Our journey has been nothing short of incredible, marked by an exceptional conversion rate from trial users to enthusiastic paying customers. But then again, as a YC company, the real question is ‘are we creating a new category with this product?’ and not ‘is this a sustainable profitable business?’. Something to think about. Still not sure what’s the right answer.
Superpowered ultimately pivots into Vapi, a developer platform for building custom AI voice agents, and Jordan and Nikhil go on to raise a $20M Series A to scale it. Forbes article here.
Like this project

Posted Feb 3, 2026

The journey from shipping an AI meeting copilot, to tripling MRR in six months, to a successful Product Hunt launch, only to ultimately pivot entirely.