Reconstructing User Flow of the Wim Hoff Method Mobile App

Patricia Cuenca

In order to increase the number of users who complete their Cold Shower Challenge, we needed to simplify & streamline the user-flow of the Wim Hoff Method App.
Existing User-Flow of the WimHoffMethod App
Existing User-Flow of the WimHoffMethod App
The Current WImHoffMethod App
The Current WImHoffMethod App
An Improved User-Flow of the WimHoffMethod App
An Improved User-Flow of the WimHoffMethod App
An Improved User-Flow of the WimHoffMethod App
An Improved User-Flow of the WimHoffMethod App
Improved User-Flow Prototype
Improved User-Flow Prototype
Like this project

Posted Feb 14, 2023

Mapping out existing user flow of the Wim Hoff Method App - and improving it.

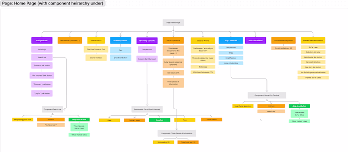
Mapping Information Architecture of SoFarSounds.com
Mapping Information Architecture of SoFarSounds.com
Usability Audit & Competitor Benchmarking for SoFarSounds.com
Usability Audit & Competitor Benchmarking for SoFarSounds.com
Digital Marketing / Social Media Content Design Deliverables
Digital Marketing / Social Media Content Design Deliverables
Helping Wim Hoff improve their Cold Shower Experience (Mobile)
Helping Wim Hoff improve their Cold Shower Experience (Mobile)

Join 50k+ companies and 1M+ independents

Contra Logo

© 2025 Contra.Work Inc