Airport Connect

Anushka Khatri

Like this project

Posted Dec 28, 2023

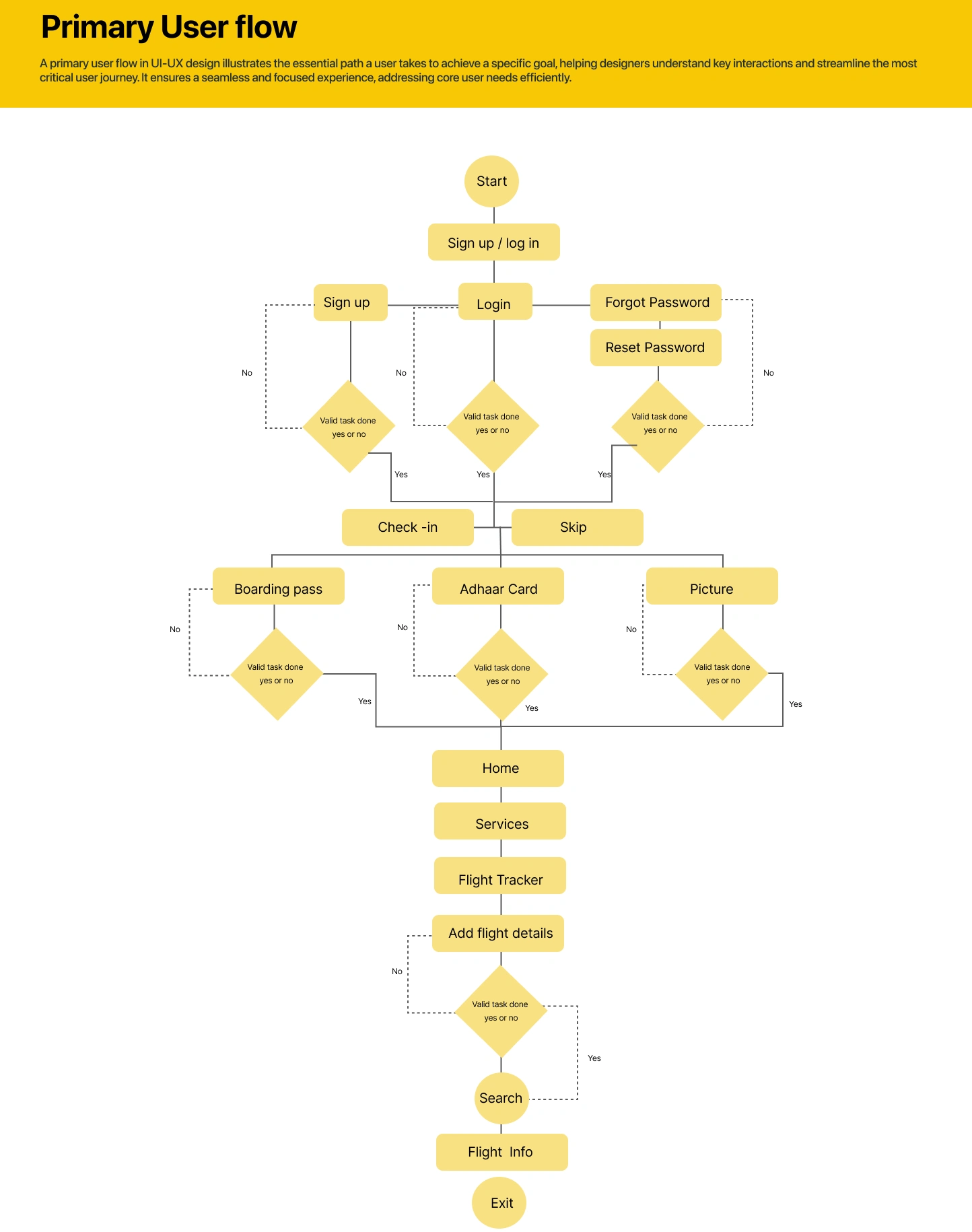
The Airport Connect App is a comprehensive and user-friendly mobile application designed to enhance the travel experience for air passengers by streamlining var

Fluentify
Fluentify
Heuristics Analysis
Heuristics Analysis

Join 50k+ companies and 1M+ independents

Contra Logo

© 2025 Contra.Work Inc