Doubling Subscriber Engagement with Data-Driven Email marketing by Hashfi ArissaDoubling Subscriber Engagement with Data-Driven Email marketing by Hashfi Arissa

Doubling Subscriber Engagement with Data-Driven Email marketing

Hashfi Arissa

Hashfi Arissa

✨ Overview

A fintech investment company wanted to convert new registered users faster and improve long-term engagement. I created a data-driven onboarding email strategy that boosted conversions, retention, and subscriber health.

⚑ The Challenge

⏳ Slow conversion from registered users β†’ paying users.
πŸ“‰ Low open and click rates on onboarding emails.
🧹 Growing list but declining subscriber engagement.

🎯 My Role

As the Email Content Marketing Strategist Freelance for 1.5 years, I:
Designed personalized onboarding flows.
Wrote engaging content to drive clicks and conversions.
Optimized subscriber segmentation and health using Mailchimp.
One of the onboarding strategy
One of the onboarding strategy

πŸ› οΈ Strategy & Execution

Designing onboarding flow for new registered users.
Running A/B testing within the first month to show measurable impact differences.
Implementing automated lifecycle emails to keep users engaged throughout their product journey.
Maintaining subscriber health with systematic re-engagement and dormant opt-out strategies.
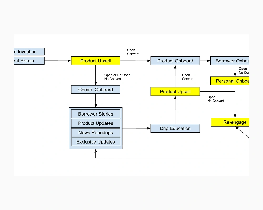
Sample of the automation and content plan strategy
Sample of the automation and content plan strategy

πŸ“Š The Results

43% avg open rate on onboarding emails.
26% new user conversion in 1 month (vs 16% in 2 months).
50% healthier subscriber engagement.
Contributed to an unlocked estimated ~USD 180K in additional monthly revenue.

πŸš€ Impact I Bring

Faster & larger user activation.
Stronger subscriber engagement.
Clear, measurable revenue growth via email.
Onboarded users vs Non in Mailchimp engagement star metric
Onboarded users vs Non in Mailchimp engagement star metric

🀝 Let’s Work Together

I design email marketing strategies that convert, retain, and drive measurable revenue.
πŸ‘‰ I can also provide a free quick analysis of your email marketing performance with actionable steps to scale growth.
Like this project

Posted Oct 1, 2025

Created a data-driven onboarding email strategy for a fintech company, boosting conversions and engagement.

Likes

0

Views

5

Timeline

Jan 1, 2018 - Apr 1, 2019

Clients

KoinWorks