Posted Oct 2, 2024
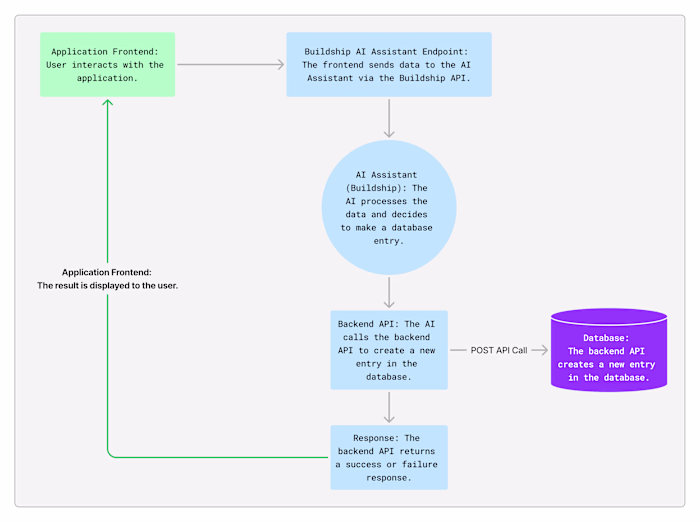
Build an Open Ai assistant using Buildship, that makes API Calls to our database through function callings to gather more context and create new entries.
2
104






You don’t need to use Buildship for this; it can also be achieved with Bubble by setting up all the API calls necessary. I use it because it handles also the ‘function callings’ automatically and that would take me more time to do in Bubble.









