Sign Up
Gabrielle Hebert
Advanced UI Instructional Designer
Get in touch
Follow
Ready for work
Gabrielle is ready for their next project!
Terrell, USA
Work
Services
About
0
Safe Commercial Vehicle Operation Scenario
0
21
0
Creating an Interactive Document Using Sliders
0
11
0
Webpage Development
0
29
0
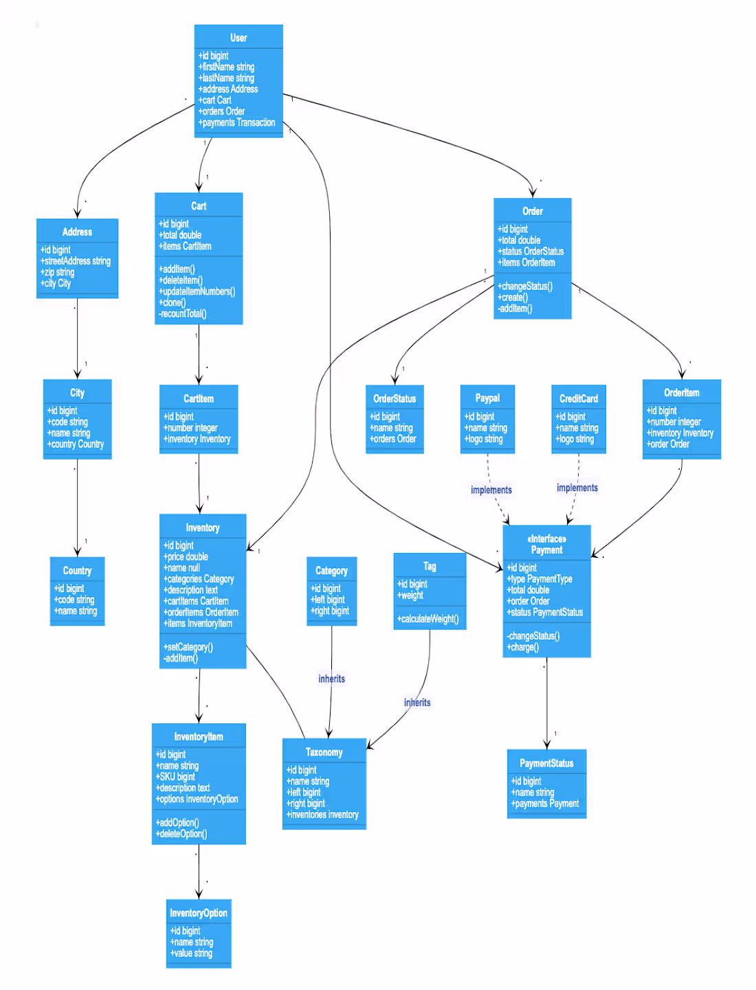
UML eCommerce Class Diagram
0
43