Safe Commercial Vehicle Operation Scenario

Gabrielle Hebert

Like this project

Posted Dec 29, 2021

Creating an Interactive Document Using Sliders
Creating an Interactive Document Using Sliders
Webpage Development
Webpage Development
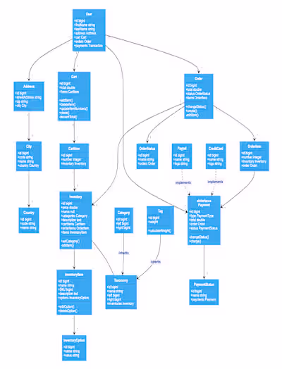
UML eCommerce Class Diagram
UML eCommerce Class Diagram

Join 50k+ companies and 1M+ independents

Contra Logo

© 2025 Contra.Work Inc