Interactive CRM Feedback Feature Development by Isaiah ColsonInteractive CRM Feedback Feature Development by Isaiah Colson

Interactive CRM Feedback Feature Development

Isaiah Colson

Isaiah Colson

For this project, I was a part of a team that manages a CRM-type experience. Over the last couple years, we'd been releasing short little surveys that asked our customers how they felt about the quality of the leads we sent them. We tied those results back to some of the work we were doing through our marketing teams.
We released a feature that allowed us to be able to ask our customers how they felt about the quality of an individual lead and then associate that back to specific details of that lead. This was a way for us to turn aggregate data into reliable, lead-specific insights that we could learn from.
Screenshot of a screen with lead details highlighting the quality sentiment rating.
Screenshot of a screen with lead details highlighting the quality sentiment rating.
We started by just having a standard face-rating scale. We then used Rive to iterate and add some delight by making the faces interactive. We have metrics that tell us that 94% of our customers are using desktop devices, so we put more emphasis on creating an experience that felt engaging through hover states and click interactions.
Screen recording of the desktop interactions and some of the state machine.
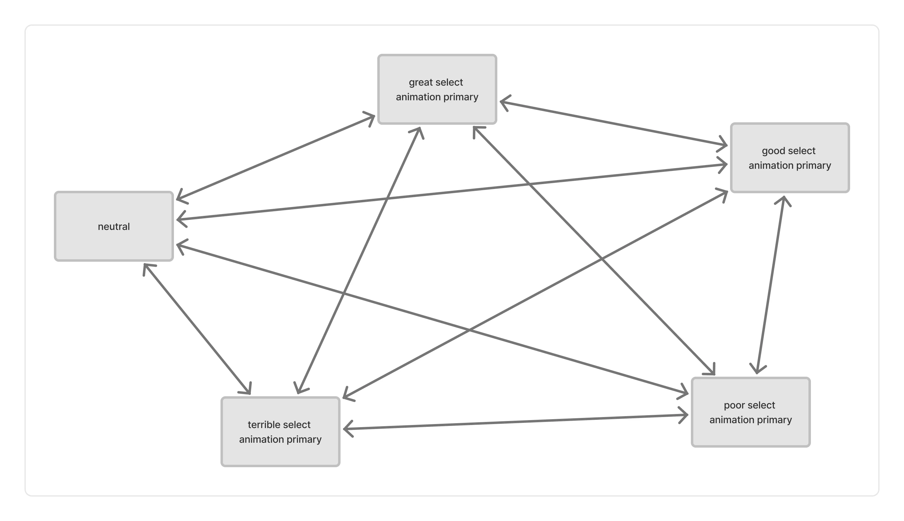
One note to make about the desktop interactions. The state machine logic became very complex to be able to cover some of the interactions that we wanted to put in place like being able to unselect a face and being able to change your selection. Here's a Figjam diagram of some of the thinking behind different timelines and transitions we wanted to have in place.
Screenshot of early diagramming of how the state machine logic could work.
Screenshot of early diagramming of how the state machine logic could work.
There are probably some areas we could simplify the state machine in the future, but this allowed us to get moving quickly and start building it out so we can get it in front of customers.
While we do have a large majority of our users on desktop, it was still important for us to create an experience that still worked on mobile devices. So we stripped away the hover animations and combined those transitions into the click animation to make one seamless interaction.
Screen recording of the mobile interactions and some of the state machine.
As you can tell, the state machine logic was a lot simpler here since we didn't have to worry about hover states. Here's a diagram of how we planned that out.
Screenshot of diagram for state machine logic for the mobile experience.
Screenshot of diagram for state machine logic for the mobile experience.
Thanks for taking a moment to review my work!
Like this project

Posted Apr 10, 2026

Developed an interactive feedback feature for CRM using Rive.