Nadeem Saifi
UI Designer
UX Designer
Responsive Design
Figma
Artificial Intelligence
Posted Aug 13, 2025
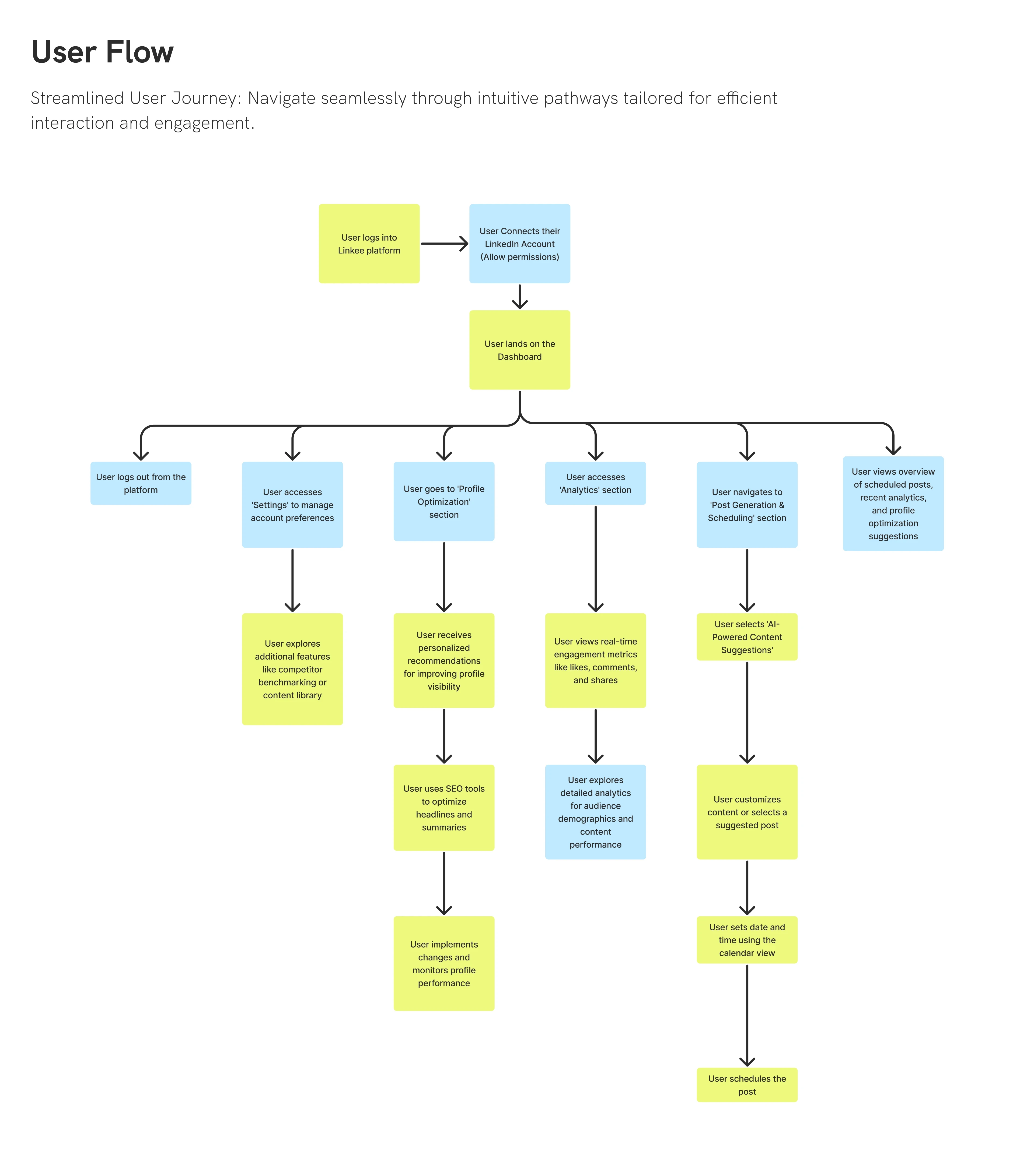
End-to-end UI/UX and product design for Linkee AI, including research, web design, responsive layouts, and Figma prototyping.
0
Senior UI/UX Designer | SaaS, EdTech & FinTech Expert