Seamless Password Recovery Flow Redesign by Roger KalebaSeamless Password Recovery Flow Redesign by Roger Kaleba

Seamless Password Recovery Flow Redesign

Roger Kaleba

Roger Kaleba

Introduction

In the digital world, a smooth password reset flow can make or break user retention. This project reimagined the process to deliver a seamless, secure, and frustration-free experience. The result? A system that recruiters will see as the gold standard for UX precision and creativity

The Problem

Password recovery is a pain point that often leads to
High Drop-Offs: Users abandon confusing or lengthy flows.
Poor Security Practices: Weak passwords compromise accounts.
User Frustration: Lack of clear instructions or feedback.

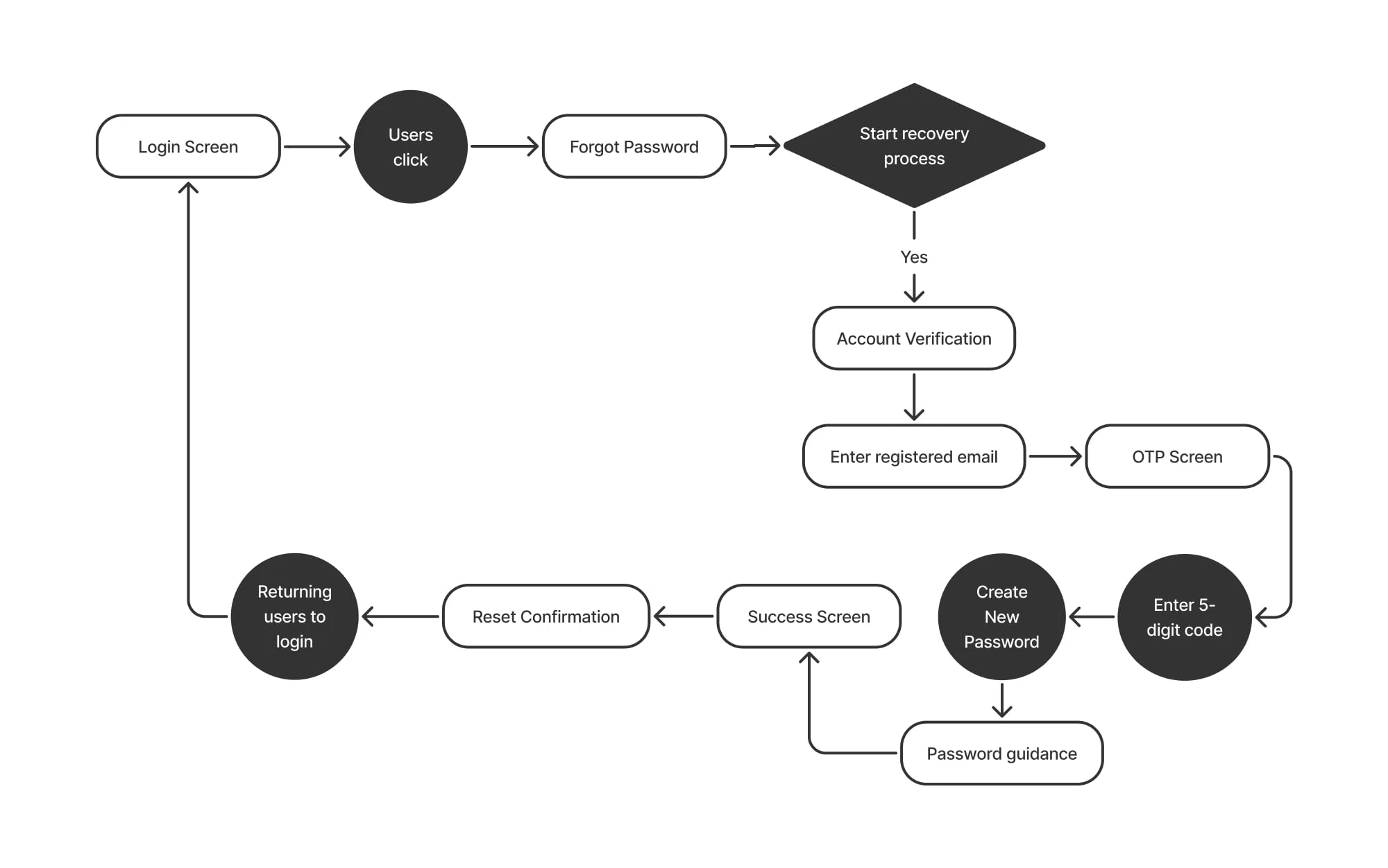
The Solution

I designed an efficient 5-step password recovery flow focused on
Speed: Quick 5-digit OTP validation to save time.
Guidance: Clear feedback and tips for creating strong passwords.
Trust: Modern, polished visuals reassuring users at every step.

Design process

Research
Identified user pain points through surveys and competitor analysis.
Prioritized accessibility and inclusivity in design
Ideation
Brainstormed various design directions, focusing on clarity and ease of use.
Explored multiple color schemes and layouts to find the perfect balance between aesthetics and functionality.
Prototyping
Translated concepts into high fidelity prototypes, ensuring an intuitive user flow with an emphasis on security and user confidence
Usability Testing
Reduced errors by 20% through continuous user feedback.
Streamlined transitions for faster task completion.
This project demonstrated the importance of balancing security with usability in sensitive user flows. By focusing on user-centric design, we successfully created a process that is both efficient and secure.
Like this project

Posted Oct 29, 2025

Redesigned password recovery flow for improved UX and security.