Transforming Car Rental and Sales with Wyldehub Autos' :: Behan… by Fetty BlaqTransforming Car Rental and Sales with Wyldehub Autos' :: Behan… by Fetty Blaq

Transforming Car Rental and Sales with Wyldehub Autos' :: Behan…

Fetty Blaq

Fetty Blaq

Like this project

Posted Oct 25, 2024

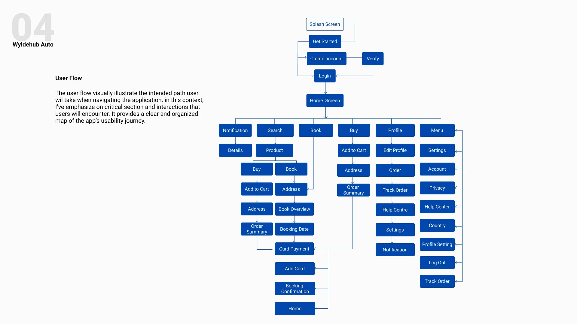
This mobile app seamlessly blends the trill of car rental and excitement of purchasing your dream vehicle into one sleek interface. With user interface designe…

Likes

0

Views

3