Posted May 27, 2025
Developed an MCP server for AI-powered customer support using Cursor AI and Glama.ai.
0
6

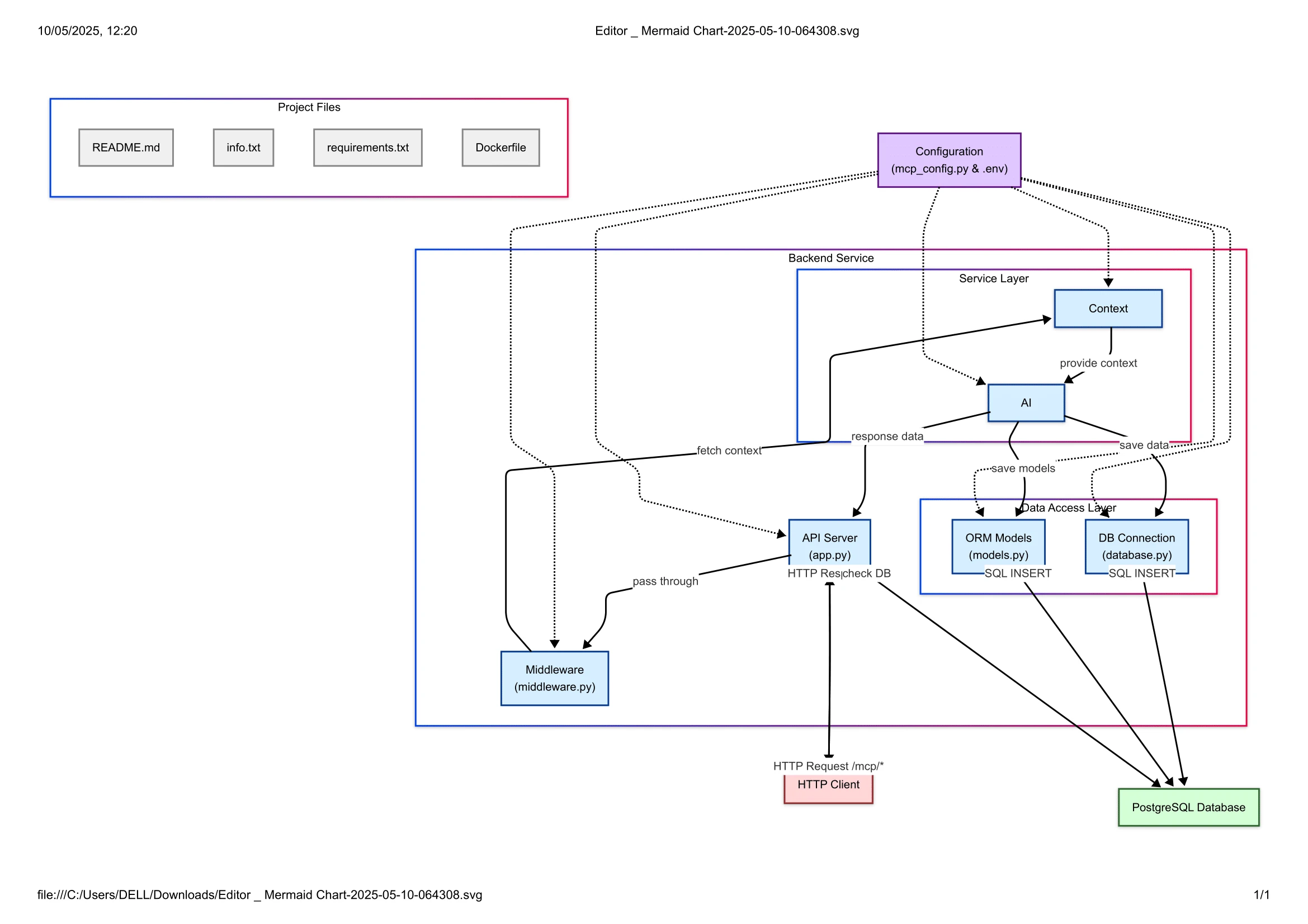
.env file based on .env.example:.env file with your credentials:http://localhost:8000RATE_LIMIT_EXCEEDED: Rate limit exceededUNSUPPORTED_MCP_VERSION: Unsupported MCP versionPROCESSING_ERROR: Error processing requestCONTEXT_FETCH_ERROR: Error fetching context from Glama.aiBATCH_PROCESSING_ERROR: Error processing batch requestmcp_config.py with new configuration optionsmodels.py if neededapp.pyX-MCP-Auth header