FIN-TECH APP DESIGN by Adewuyi TaiwoFIN-TECH APP DESIGN by Adewuyi Taiwo

FIN-TECH APP DESIGN

Adewuyi Taiwo

Adewuyi Taiwo

Like this project

Posted Apr 30, 2025

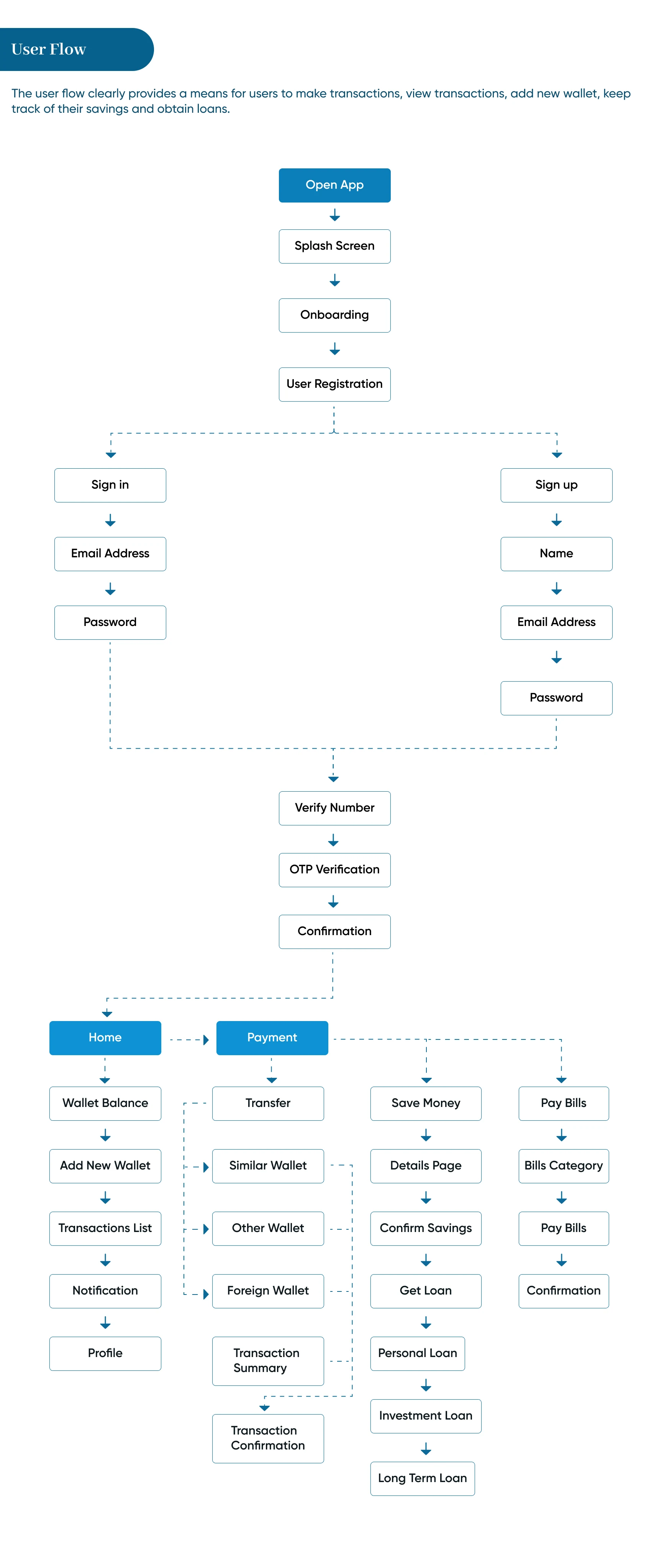
INSTPAY is a fintech application which facilitate online financial transactions, from making online payment, savings and obtaining loans.