Yui Yu
Web Designer
UX Designer
UI Designer
Figma
Posted Jun 6, 2024
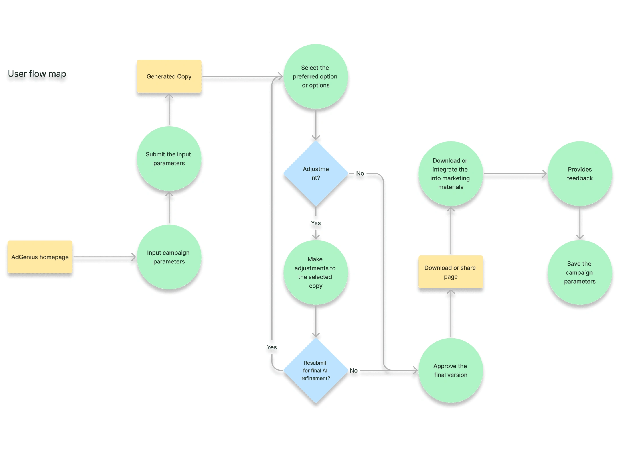
AdGenius is a web-based platform that utilizes AIGC technologies to help businesses create compelling advertising copy.
0
3
Global UXUI Designer