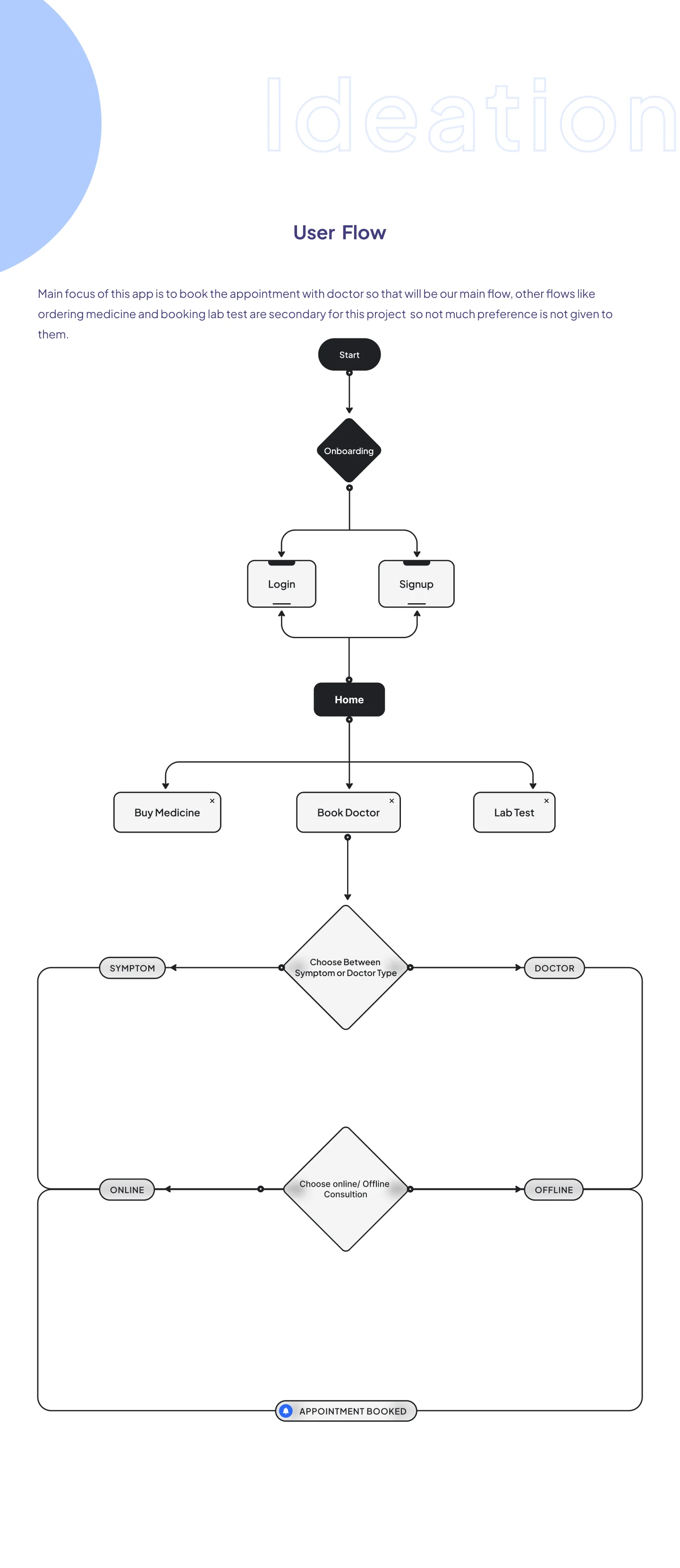
Appointment Booking Application | UX Design Case Study by Amit PathaniaAppointment Booking Application | UX Design Case Study by Amit Pathania

Appointment Booking Application | UX Design Case Study

Amit Pathania

Amit Pathania