Linguals App by Jaime ValensLinguals App by Jaime Valens

Linguals App

Jaime Valens

Jaime Valens

Linguals App Design

Role
UX/UI Designer, Researcher (full-cycle: research → design → test → launch)
Duration
3 months

Overview

Learning a language is a fulfilling journey, but maintaining consistency can be tough. Many adults struggle with time, motivation, and confidence when learning new languages.
Linguals is a concept app designed to help busy people learn languages in a way that feels less stressful, more motivating, and seamlessly integrated into their daily routines.

Challenge

Adults learning a new language face unique hurdles:
Limited time and competing priorities
Perfectionism blocking progress
Difficulty with grammar, syntax, and pronunciation
Lack of real-life immersion opportunities
My goal: design an app that makes language learning less overwhelming while boosting consistency, motivation, and joy.

Process

1. Research
User survey + interviews (pain points, habits, motivations)
Affinity mapping, empathy maps, personas
Key insight: motivation drops when users focus on fluency as the only goal; small wins keep learners engaged.
2. Ideation
Problem statement + How Might We questions:
How might we keep learners motivated?
How might we help them practice in real-life contexts?
How might we fit language learning into busy routines?
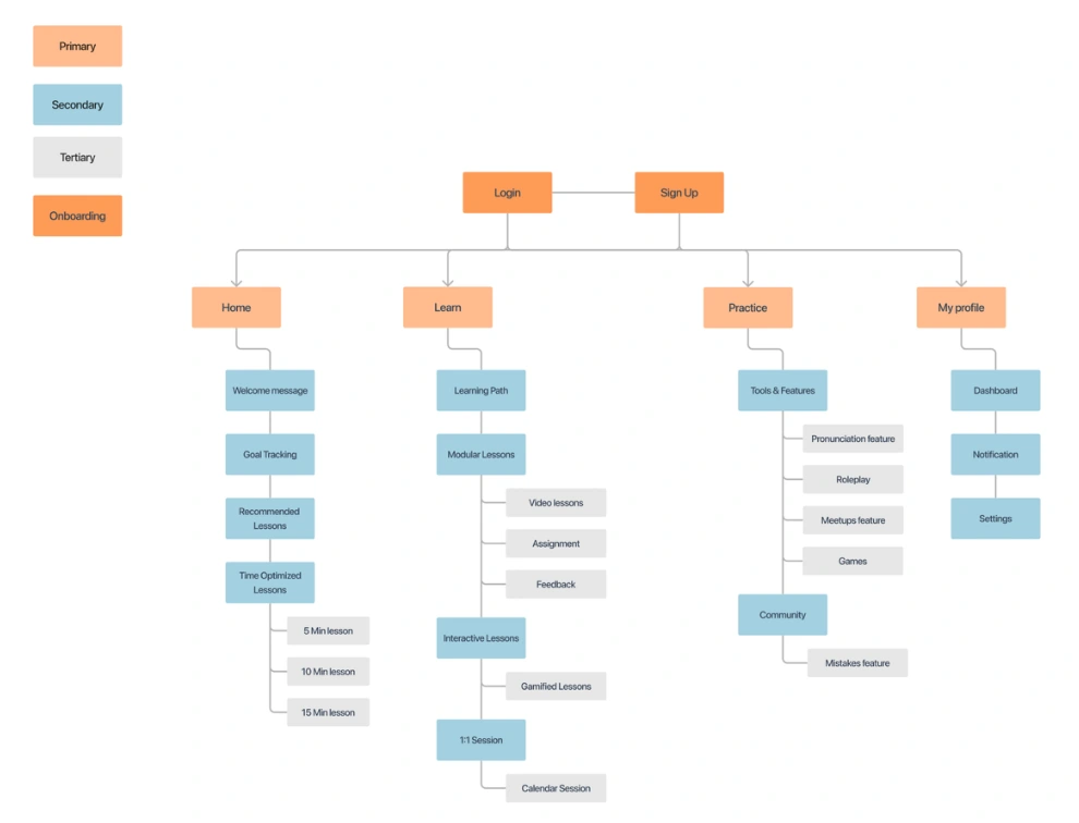
Brainstorming, user stories, site mapping, user flows, sketching.
3. Design
Wireframes (low → mid fidelity) in Figma
Brand platform, moodboard, style guide
High-fidelity screens focusing on clarity and usability
4. Test
Interactive prototype tested with users
Usability testing (objectives, tasks, feedback collection)
Findings: need for more guided practice, simplified navigation
5. Redesign
Iterated on navigation flow
Improved microcopy for motivation & feedback
Added features for daily reminders and flexible practice
6. Launch (concept)
Final prototype showcasing a smoother, more encouraging learning journey

Tools

Figma · Miro · Otter · Adobe Creative Cloud

Impact

While this is a concept project, the design process revealed clear opportunities for language-learning apps to:
Reduce learner stress by focusing on progress over perfection
Boost motivation through bite-sized, rewarding milestones
Support consistency with adaptive reminders and guided practice

Takeaway

Designing Linguals confirmed my belief that UX in education should emphasize motivation as much as functionality.This project reflects how I approach problems holistically: research-driven, user-centered, and refined through iteration.
Like this project

Posted Aug 20, 2025

With Linguals, users can create a personalized learning path for essential language skills.