TRUEVEST- UX Case study by Divine Favour IhuaTRUEVEST- UX Case study by Divine Favour Ihua

TRUEVEST- UX Case study

Divine Favour Ihua

Divine Favour Ihua

TRUEVEST APP CASE STUDY
Like this project

Posted May 2, 2025

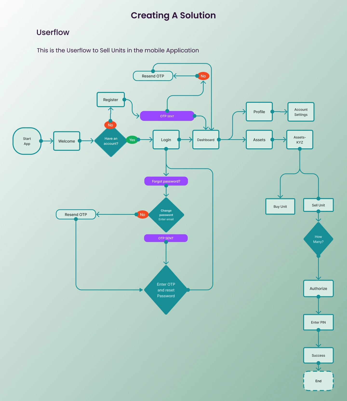
Truevest is a sleek real estate investment app that simplifies money management with a realistic wallet UI and smart budgeting tools.