Bowofoluwa Oyedele
Mobile Designer
Product Designer
Web Designer
Figma
Waste Management
Posted Apr 24, 2025
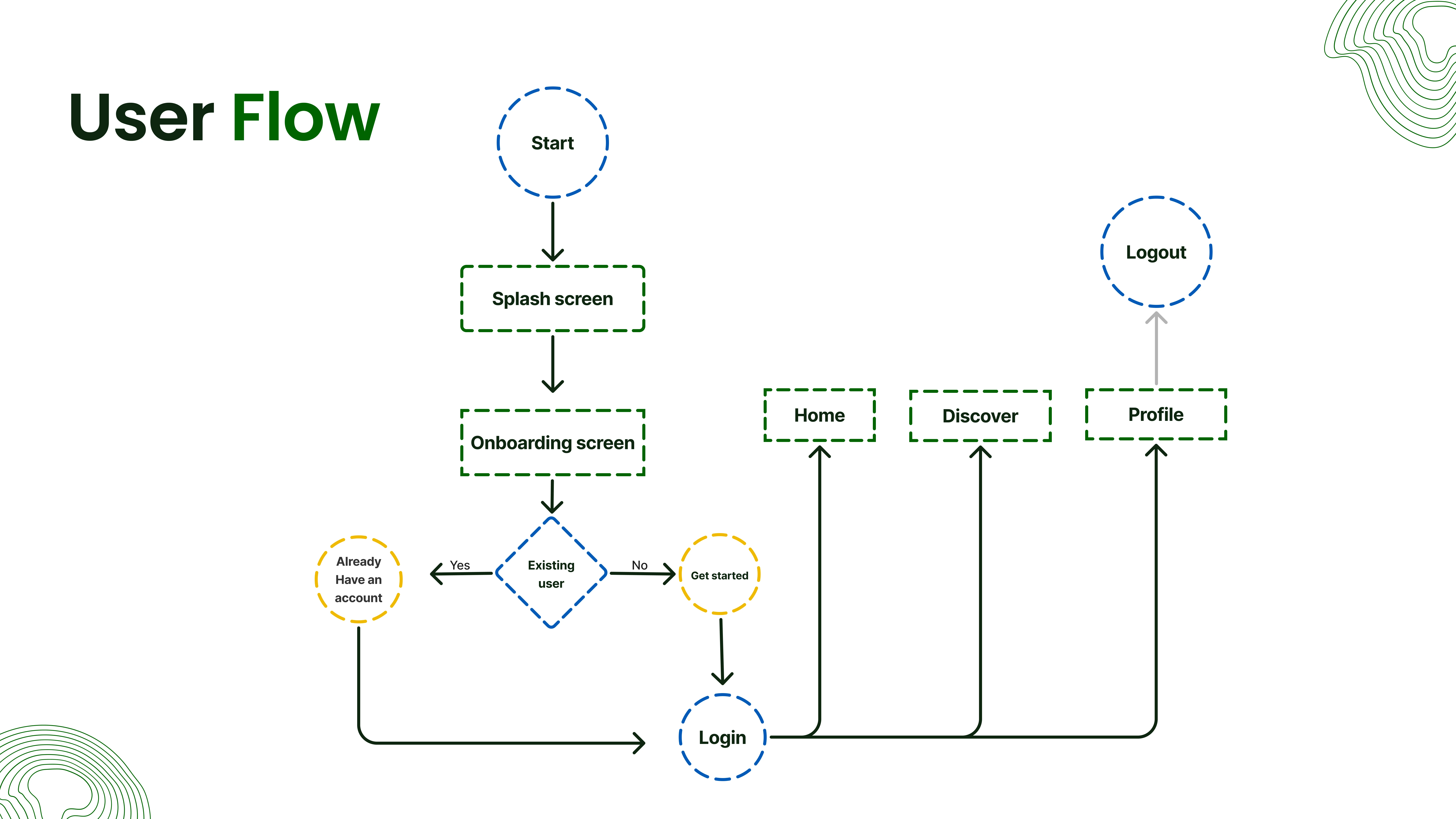
This App is an innovative mobile solution designed to streamline waste management and promote sustainable recycling practices.
0
2
Aug 2, 2024 - Aug 16, 2024
Product Designer | Mobile & Web Apps