AyurCare (Traditional Ayurvedic Skincare) :: Behance by Bibi RahamathaAyurCare (Traditional Ayurvedic Skincare) :: Behance by Bibi Rahamatha

AyurCare (Traditional Ayurvedic Skincare) :: Behance

Bibi  Rahamatha

Bibi Rahamatha

Like this project

Posted Nov 30, 2024

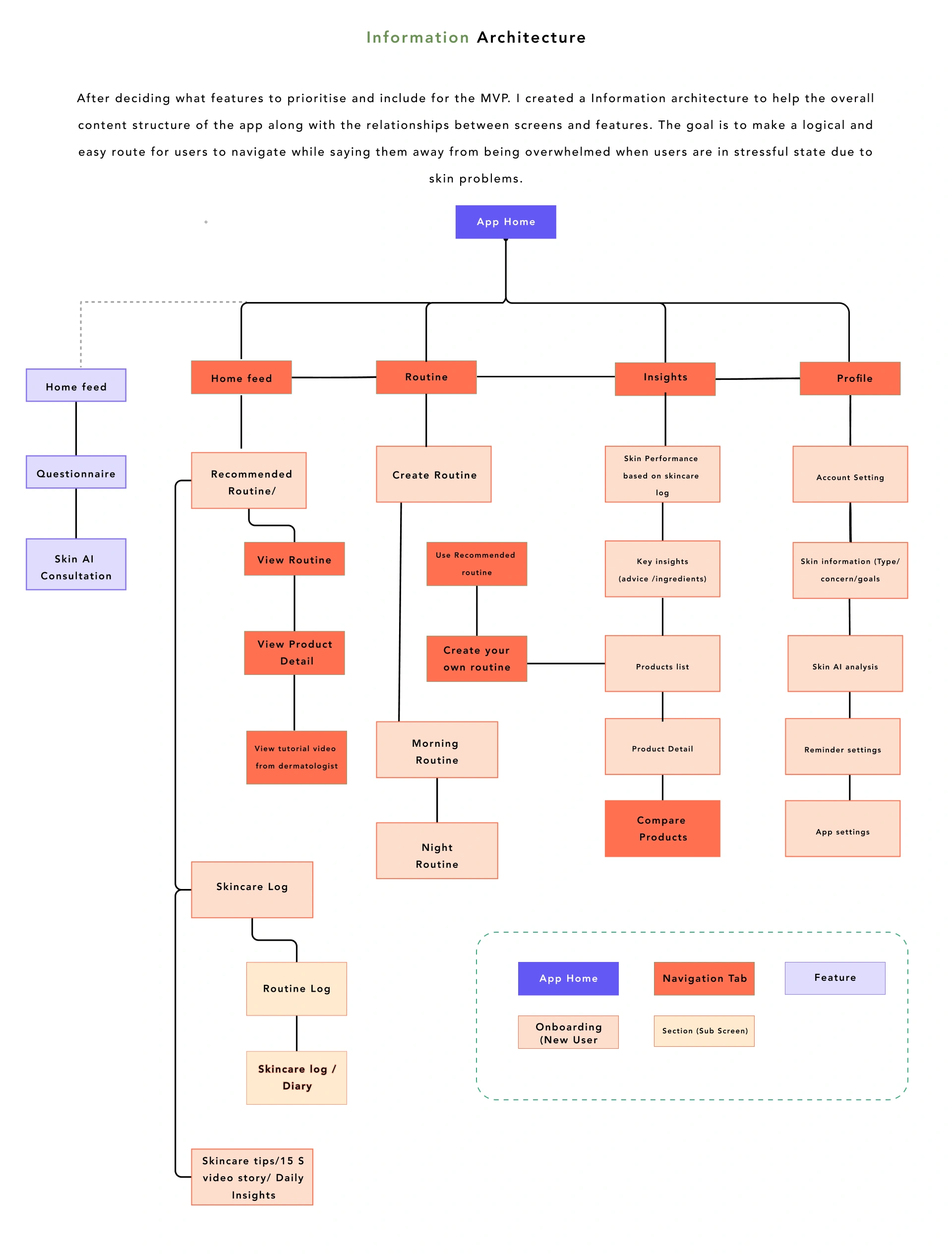
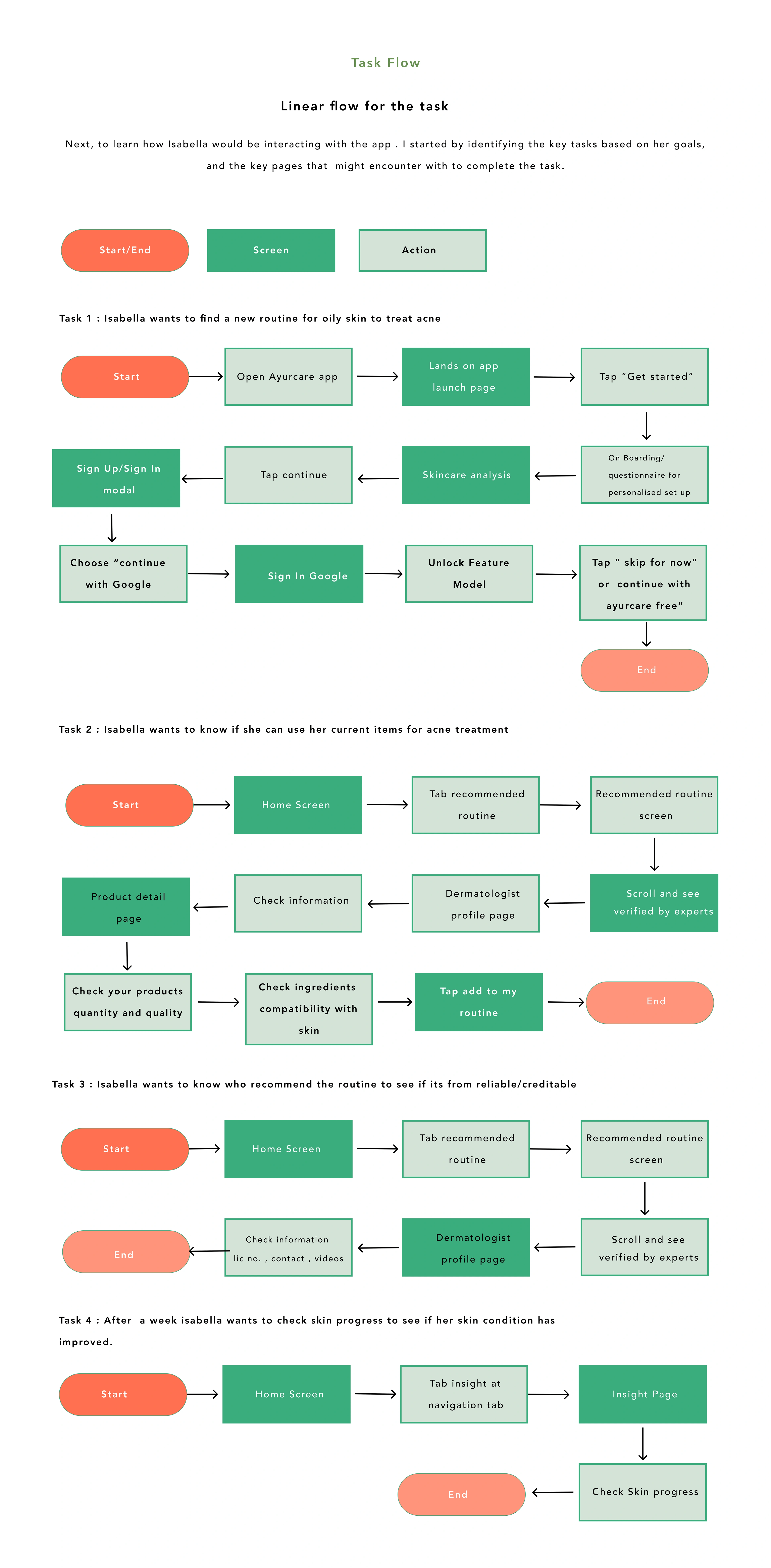
Assisting people in making healthy skincare choices and making it accessible | The Target audience is Ayurveda enthusiasts and practitioners aged 16 to 50.