OyaChow – Food Delivery case study by Abdulahi Asimiyu OyaChow – Food Delivery case study by Abdulahi Asimiyu

OyaChow – Food Delivery case study

Abdulahi  Asimiyu

Abdulahi Asimiyu

Like this project

Posted Aug 22, 2025

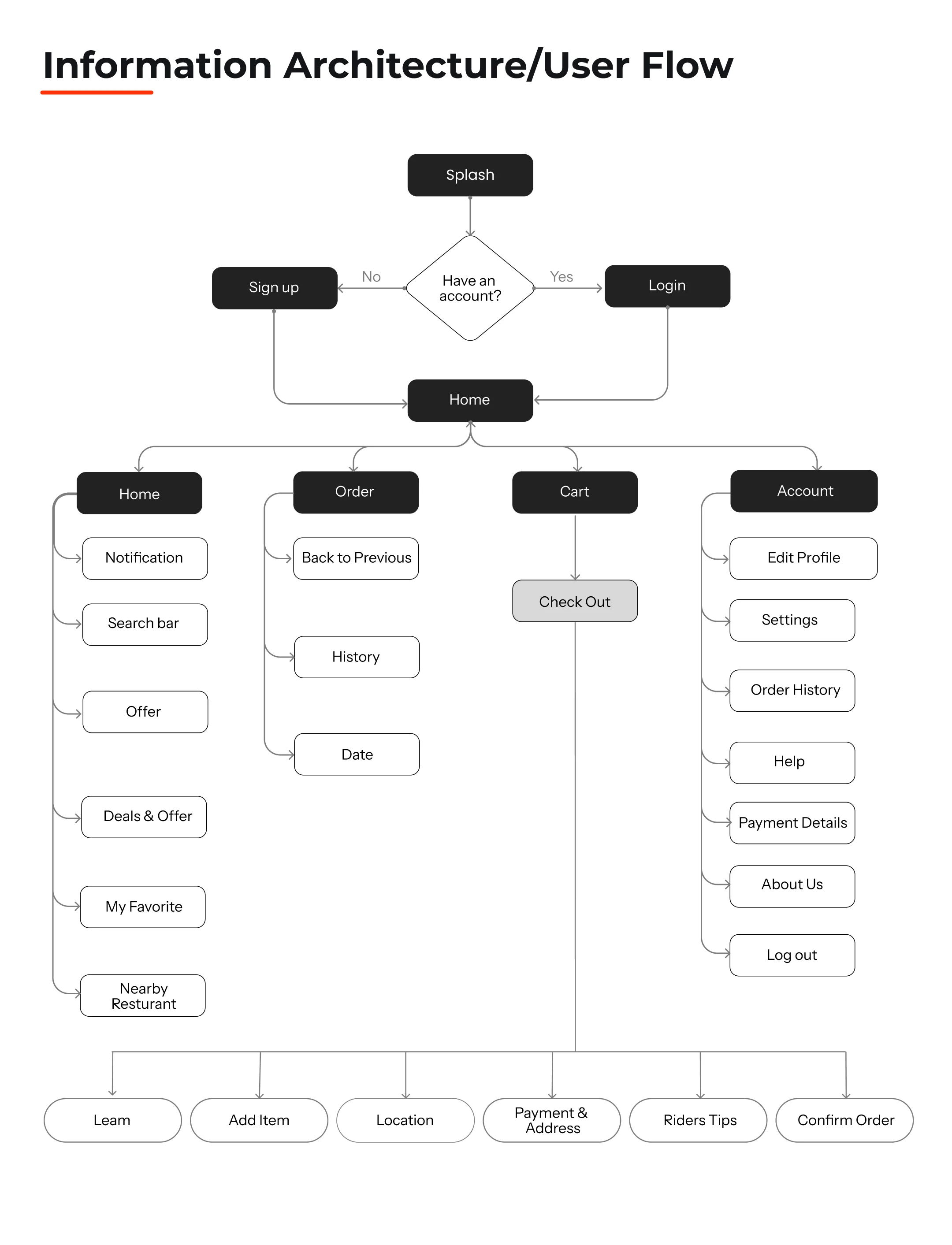
OyaChow is a food delivery platform I designed with the goal of making food ordering fast, reliable, and enjoyable for both customers and restaurant partners.

Likes

1

Views

1

Timeline

Apr 15, 2025 - Jun 30, 2025