Disha Roy Chowdhury
Web Designer
UX Designer
UI Designer
Adobe Illustrator
Figma
Posted Jan 27, 2025
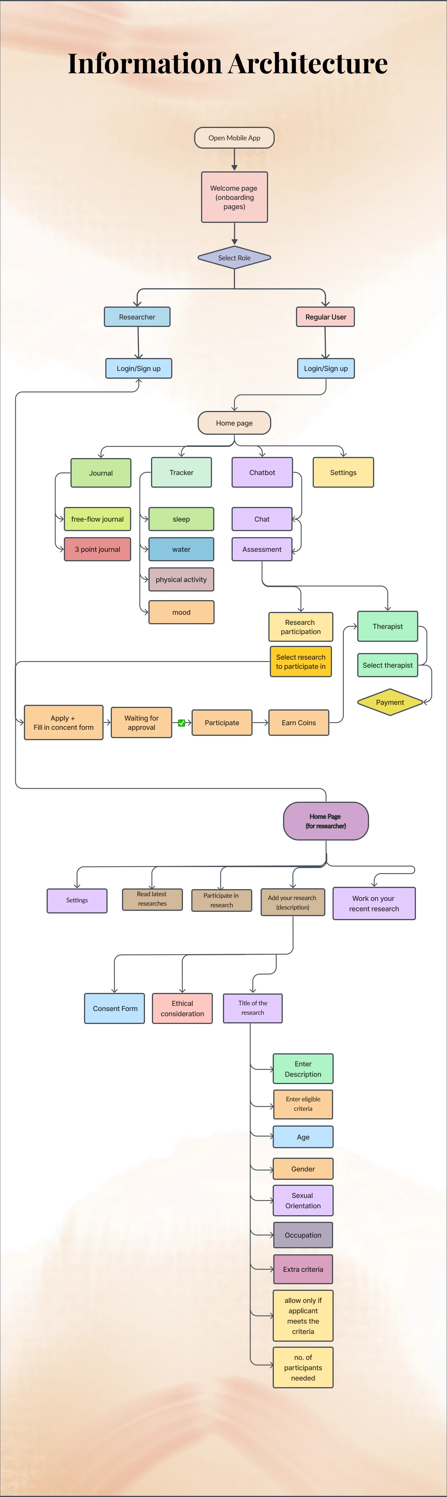
Findy is a mental health app connecting users with affordable therapy and enabling researchers to recruit participants. It offers chatbot assessments and disco
0
Empathetic Brand Design & UX Specialist