Loyalty & Rewards App

Dany Le

Product Overview

Product Overview

Problem Statement

Many individuals and businesses are eager to adopt renewable energy solutions like solar power but face challenges in registering their devices with Global Registry for I-REC, tracking energy contributions, and understanding how to benefit financially from their use of clean energy. The process is often complicated, time-consuming, and lacks incentives to encourage broader adoption.

User Pain Points

Complex Registration Process: Users struggle with the complicated, paperwork-heavy process of registering their solar devices with utility companies or platforms.
Lack of Clear Financial Incentives: Users are unsure how their solar energy contributions translate into tangible financial benefits or rewards.
Fragmented User Experience: Tracking solar energy production, registration status, and rewards can be difficult, with multiple platforms or apps involved.
Low Awareness of Benefits: Many potential solar users are unaware of how they can contribute to clean energy efforts and earn rewards, limiting their engagement with sustainable energy solutions.
Reco aims to simplify registration, enhance user understanding of rewards, and create a seamless, rewarding experience for users transitioning to clean energy.

Solution

Introducing "Reco" – the mobile app that empowers users to easily register new solar devices and earn rewards from their renewable energy contributions. Reco simplifies the process of embracing clean energy, offering users a seamless experience and tangible financial benefits.

Key Features

Effortless Device Registration
Reward-Based System
Transparent Reward Tracking
User-Friendly Interface
Platform: Mobile app
Tool: Figma
Timeline: 3 days (Mar 2024) & last updated in Dec 2024

Design Approach

1️⃣ User-Centric Focus Prioritize user needs and preferences for intuitive navigation and clear information presentation.
2️⃣ Clear Organization Establish a logical hierarchy and group related elements for easy comprehension.
3️⃣ Visual Consistency Maintain a clean, minimalist design with consistent typography and color schemes.
4️⃣ Prominent CTAs Feature clear buttons for key actions like device registration and rewards viewing.
5️⃣ Informative Overview Provide essential information at a glance, such as total registered devices and rewards earned.
6️⃣ Transparent Rewards Display Offer transparency with a summary of rewards earned and recent activity.

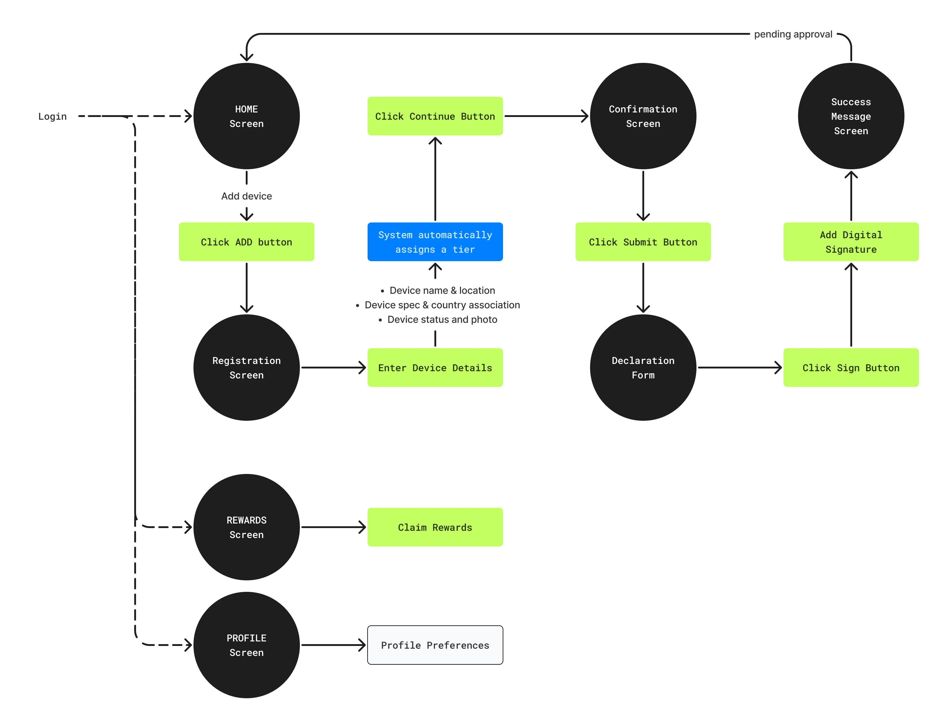
Flow Chart

Deliverables

1. Mini Branding Guideline

Color Palette

By combining these colors strategically throughout the app's interface, we create a visually appealing and cohesive design that resonates with users, evokes positive emotions, and reinforces the app's focus on solar energy registration and rewards.
By combining these colors strategically throughout the app's interface, we create a visually appealing and cohesive design that resonates with users, evokes positive emotions, and reinforces the app's focus on solar energy registration and rewards.

Logo

The "Reco" logo embodies a powerful message of sustainability and environmental stewardship. 
At its core, the logo features a hand delicately cradling a lush green leaf, symbolizing care, nurture, and respect for nature. 
The hand represents human involvement and responsibility, while the leaf signifies growth, vitality, and the interconnectedness of all living things.
The "Reco" logo embodies a powerful message of sustainability and environmental stewardship. At its core, the logo features a hand delicately cradling a lush green leaf, symbolizing care, nurture, and respect for nature. The hand represents human involvement and responsibility, while the leaf signifies growth, vitality, and the interconnectedness of all living things.

Typography

For a mobile app focused on clean energy, Inter font presents a compelling typographic solution that embodies the app's commitment to sustainability and modernity. With its clean lines and legible design, Inter enhances user experience by providing clear and comfortable-to-read text on various screen sizes.
For a mobile app focused on clean energy, Inter font presents a compelling typographic solution that embodies the app's commitment to sustainability and modernity. With its clean lines and legible design, Inter enhances user experience by providing clear and comfortable-to-read text on various screen sizes.

2. Hi-fi Mock ups

3. Prototype

Like this project

Posted Dec 2, 2024

End-to-end design a mobile app that empowers users to easily register new solar devices and earn rewards from their renewable energy contributions.

No-code Landing Page
No-code Landing Page
SaaS Design System
SaaS Design System

Join 50k+ companies and 1M+ independents

Contra Logo

© 2025 Contra.Work Inc