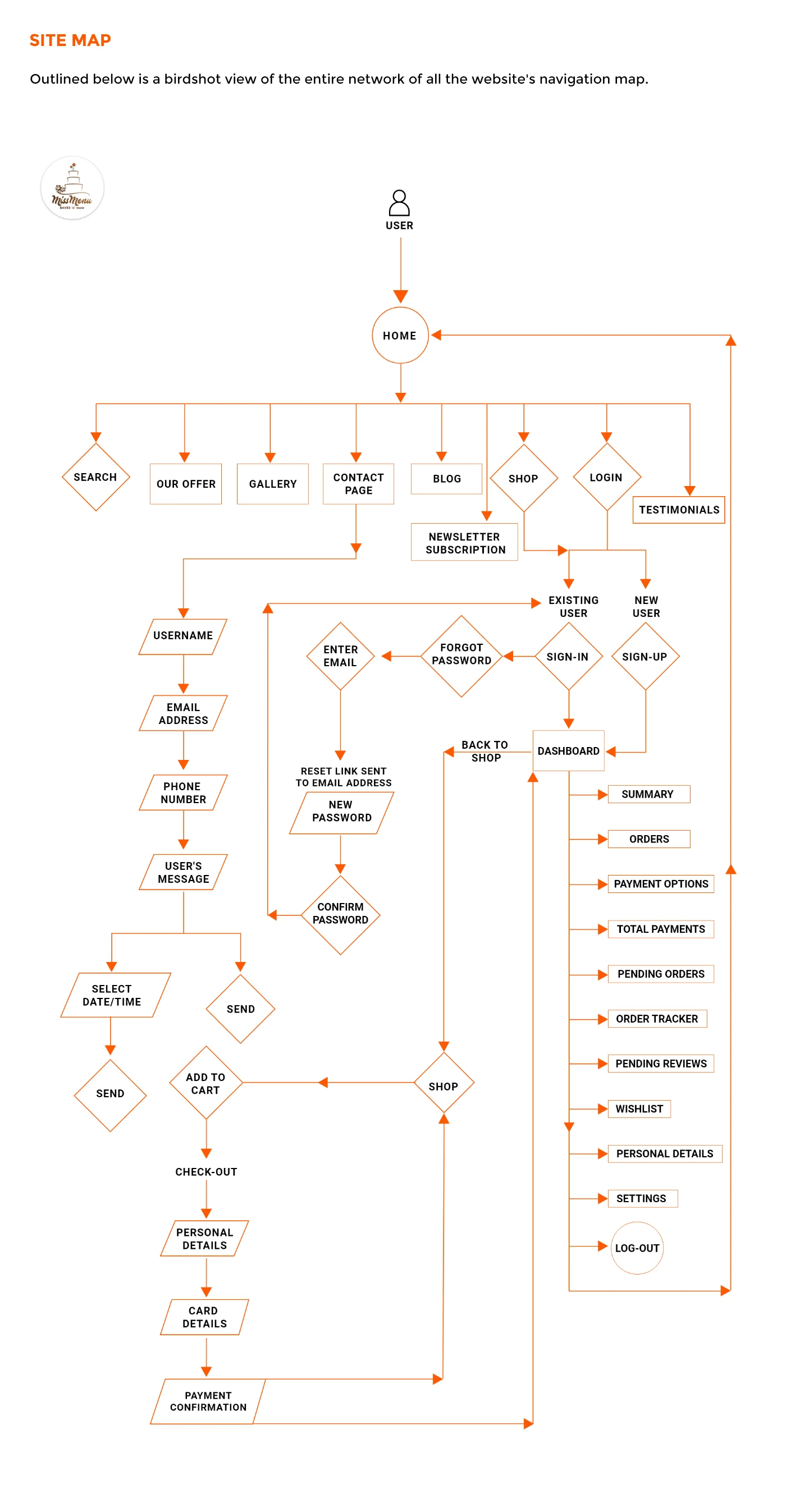
Cake Order Website (UX Case Study) on Behance

Israel Onyemaenu

Like this project

Posted Sep 11, 2023

Product Design,Graphic Design,Interaction Design,Adobe XD,Adobe Photoshop,Adobe Illustrator

Gizmo Games Logo Brand Identity Design on Behance
Gizmo Games Logo Brand Identity Design on Behance
Twitter App Gamified - UI/UX Design on Behance
Twitter App Gamified - UI/UX Design on Behance

Join 50k+ companies and 1M+ independents

Contra Logo

© 2025 Contra.Work Inc