Sign Up
Faris

Faris Han

Front-end Developer building pixel-perfect interfaces.

Ready for work

Faris is ready for their next project!

Bandung, Indonesia

WorkServicesAbout
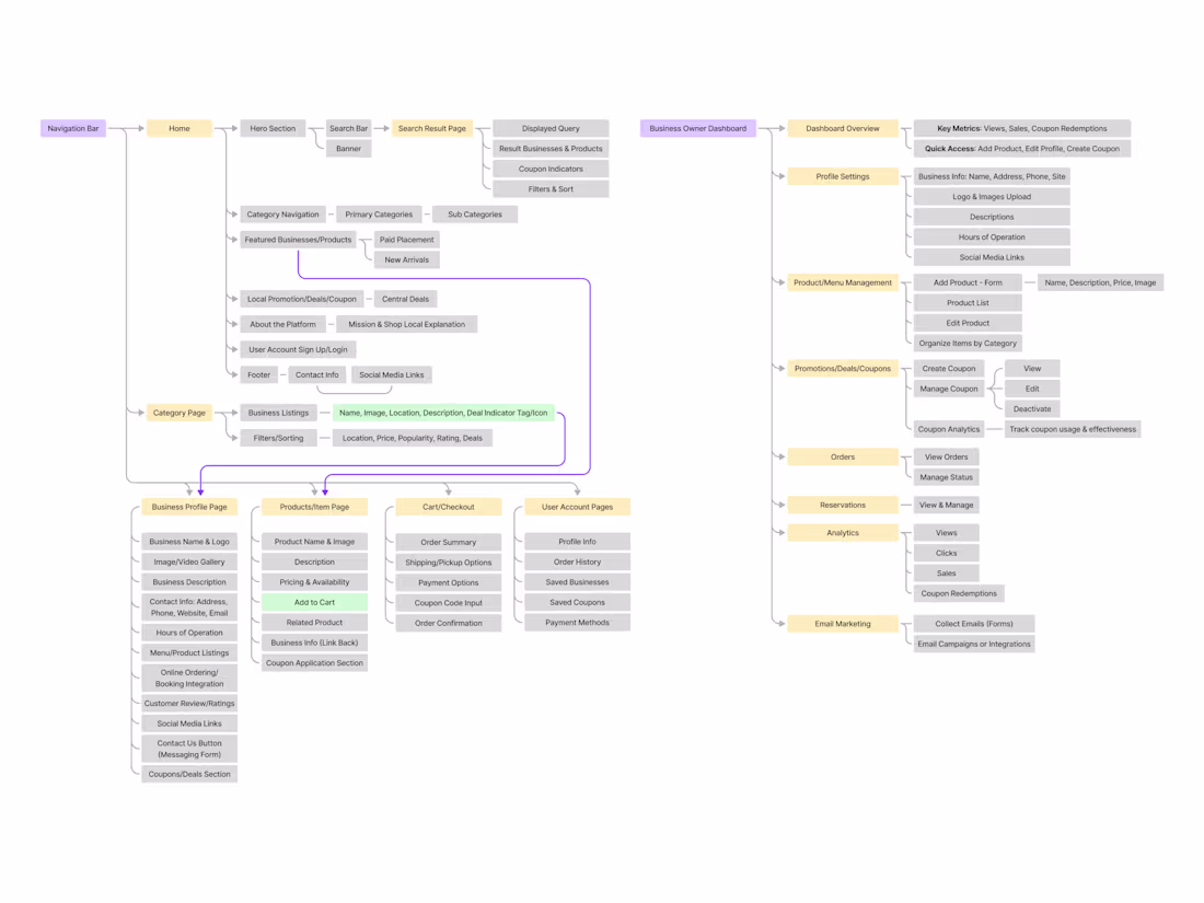
Cover image for Information Architecture & System Mapping for a Marketplace
Information Architecture & System Mapping for a Marketplace
0
1
Cover image for User Flow & System Mapping for a Charitable Organization
User Flow & System Mapping for a Charitable Organization
0
0
Cover image for Multi-Service Flow Mapping Project
Multi-Service Flow Mapping Project
0
0

Join 50k+ companies and 1M+ independents

Contra Logo

For independents

Contra ProManage freelance projectsGet verified as an expertFind jobsGet discoveredSign contractsSend invoicesCommission-free paymentsFrameship Challenge

For companies

For companiesManage team projectsShare hiring workspacePost jobsDiscover contractorsSign contractsApprove invoicesGlobal payments & tax compliance

Use Cases

For companiesFor freelancersFor creator toolsFor agenciesFor VCs

Resources

Partner networksAdvertisingHackathonsCreative Human DataHuman Creativity BenchmarkHuman in the loop APIProject-based hiring calculatorGuide to flexible hiringGuide for agenciesCreator tools awardsCustomer storiesBlogFAQs for freelancersFAQs for companiesReferrals

Hire Freelancers

Explore allTop independentsDesignEngineeringMarketingMusic & audioSocial mediaVideo & animationProductBusiness consulting & HROther

Company

MissionCareersTerms & conditionsPrivacy policyCookie policy

Contact

Contact support

For independents

Contra ProManage freelance projectsGet verified as an expertFind jobsGet discoveredSign contractsSend invoicesCommission-free paymentsFrameship Challenge

For companies

For companiesManage team projectsShare hiring workspacePost jobsDiscover contractorsSign contractsApprove invoicesGlobal payments & tax compliance

Use Cases

For companiesFor freelancersFor creator toolsFor agenciesFor VCs

Resources

Partner networksAdvertisingHackathonsCreative Human DataHuman Creativity BenchmarkHuman in the loop APIProject-based hiring calculatorGuide to flexible hiringGuide for agenciesCreator tools awardsCustomer storiesBlogFAQs for freelancersFAQs for companiesReferrals

Hire Freelancers

Explore allTop independentsDesignEngineeringMarketingMusic & audioSocial mediaVideo & animationProductBusiness consulting & HROther

Contact

Contact support

Company

MissionCareersTerms & conditionsPrivacy policyCookie policy

© 2025 Contra.Work Inc